Microchip HV861DB1HV861DB1 Demo Board
Description
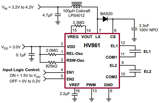
The Microchip Technology HV861DB1-DB1, HV861DB1, Dimmable, Low Noise, Dual EL Lamp Driver Demo Board is a consumer electronics product designed to provide a convenient and easy-to-use demonstration of the HV861DB1 dual EL lamp driver. This demo board features a dimmable, low-noise design that allows users to adjust the brightness of the lamps with ease. It also includes a built-in power supply and a USB interface for easy connection to a computer. The board is ideal for use in consumer electronics applications such as lighting, displays, and signage. With its simple setup and intuitive operation, the HV861DB1-DB1 is the perfect solution for anyone looking to explore the capabilities of the HV861DB1 dual EL lamp driver.


Product
Brand
Articles
Tools




