Microchip Technology AC164123BOARD DAUGHTER ETH PICTAIL PLUS
Description
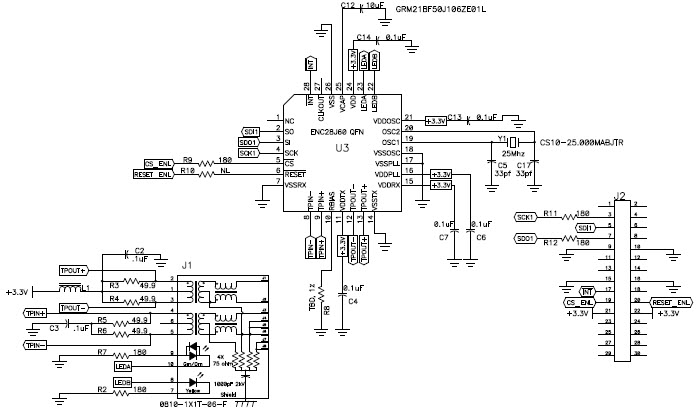
The Microchip Technology AC164123-AC164123, AC164123, Ethernet PICtail Plus Daughter Board based on ENC28J60 Ethernet Controller is a communications and telecom solution designed to provide a reliable and cost-effective way to connect to Ethernet networks. This board is equipped with an ENC28J60 Ethernet controller, which is a low-power, full-duplex, 10/100 Ethernet controller with an integrated MAC and PHY. It also features an on-board RJ-45 connector, allowing for easy connection to Ethernet networks. The board also includes a PICtail Plus connector, which allows for easy integration with Microchip's PIC microcontrollers. This board is ideal for applications such as remote monitoring, data logging, and industrial automation.
Specifications
Microchip Technology technical specifications, attributes, parameters and parts with similar specifications to Microchip Technology .
- TypeParameter
- Factory Lead Time14 Weeks
- MountHardware
- SeriesPICtail™
- Published2006
- Part StatusActive
- Moisture Sensitivity Level (MSL)1 (Unlimited)
- TypeInterface
- Max Operating Temperature85°C
- Min Operating Temperature-40°C
- FunctionEthernet Control
- Operating Supply Voltage3.3V
- InterfaceEthernet
- Utilized IC / PartENC28J60
- Supplied ContentsBoard(s), Cable(s)
- Evaluation KitYes
- Primary AttributesEthernet Control Applications
- EmbeddedYes, MCU, 16/32-Bit
- Secondary AttributesRequires PICtail™
- REACH SVHCNo SVHC
- RoHS StatusROHS3 Compliant
- Lead FreeLead Free
0 Similar Products Remaining
Technical Documents
Associated Products
| Part Number | Manufacturer | Description | Stock | RFQ |
|---|---|---|---|---|
| Microchip Technology | MICROCHIP - ENC28J60-I/SP - ETHERNET CONTROLLER W/SPI,28SDIP | 6000 | RFQ | |
| Microchip Technology | IC ETHERNET CTLR SPI 28SSOP | 1 | BUY | |
| Microchip Technology | IC ETHERNET CTRLR W/SPI 28-SOIC | 6800 | BUY | |
| Microchip Technology | IC, ENET CTRL IEEE 802.3, 10MBPS SSOP-28 - More Details | 3111 | RFQ | |
| Microchip Technology | MICROCHIP - ENC28J60-I/SS - CONTROLLER, ETHERNET, W/ SPI, 28SSOP | 0 | RFQ | |
| Microchip Technology | MICROCHIP - ENC28J60-I/SO - ETHERNET CONTROLLER W/SPI,28SOIC | 8 | RFQ | |
| Microchip Technology | MICROCHIP - ENC28J60-I/ML - Ethernet Controller, 10 Mbps, IEEE 802.3, 3.1 V, 3.6 V, QFN, 28 Pins | 1 | RFQ | |
| Microchip Technology | IC ETHERNET CTRLR W/SPI 28SSOP | 250 | BUY | |
| Microchip Technology | IC ETHERNET CTRLR W/SPI 28-QFN | 208 | RFQ | |
| Microchip Technology | IC ETHERNET CTRLR W/SPI 28SOIC | 2 | RFQ |


Product
Brand
Articles
Tools












