Microchip Technology AC320004-3MICROCHIP AC320004-3ETHERNET PHY BOARD, LAN8720A, RMII
Description
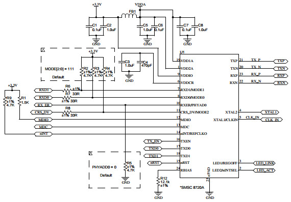
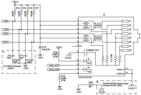
The Microchip Technology AC320004-3 PHY Daughter Board is a high-performance, low-cost solution for adding Ethernet connectivity to embedded systems. It is based on the LAN8720A 10BASE-T/100BASE-TX PHY Ethernet transceiver, which provides a reliable and cost-effective solution for connecting embedded systems to Ethernet networks. The board features a 10/100 Mbps Ethernet port, a 10/100 Mbps auto-negotiation switch, and a 10/100 Mbps LED indicator. It is designed to be used with Microchip's PIC32MX microcontrollers, and is compatible with a wide range of Ethernet-enabled devices. The board is ideal for applications such as industrial automation, medical devices, and consumer electronics. It is also RoHS compliant and FCC certified.
Specifications
Microchip Technology technical specifications, attributes, parameters and parts with similar specifications to Microchip Technology .
- TypeParameter
- Factory Lead Time14 Weeks
- Published2011
- Part StatusActive
- Moisture Sensitivity Level (MSL)1 (Unlimited)
- Accessory TypeInterface Board
- Core ArchitecturePIC
- REACH SVHCNo SVHC
- RoHS StatusROHS3 Compliant
- Lead FreeLead Free
0 Similar Products Remaining
Technical Documents
Associated Products
| Part Number | Manufacturer | Description | Stock | RFQ |
|---|---|---|---|---|
| Maxim Integrated | IC REG BOOST ADJ 500MA 8SOIC | 10000 | RFQ |


Product
Brand
Articles
Tools













