Microchip Technology ADM00566MCP1661 High-Voltage Boost and SEPIC Converters Evaluation Board
Description
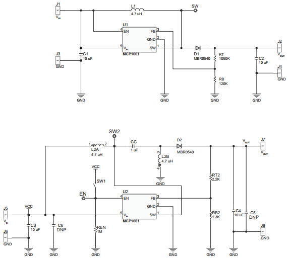
The Microchip Technology ADM00566-ADM00566 Evaluation Board is designed to evaluate the performance of the MCP1661 High-Voltage Boost and SEPIC Converters. This board is ideal for power management applications, providing a wide range of input and output voltages. It features a wide input voltage range of 2.7V to 16V, and an adjustable output voltage range of 2.7V to 16V. The board also includes a USB interface for easy programming and monitoring of the converter. The board is designed to be used with the MCP1661 High-Voltage Boost and SEPIC Converters, and is a great tool for evaluating the performance of these converters.
Specifications
Microchip Technology technical specifications, attributes, parameters and parts with similar specifications to Microchip Technology .
- TypeParameter
- Factory Lead Time14 Weeks
- Published2014
- Part StatusActive
- Moisture Sensitivity Level (MSL)1 (Unlimited)
- Voltage - Output3.3V 12V
- Frequency - Switching500kHz
- Utilized IC / PartMCP1661
- Supplied ContentsBoard(s)
- Evaluation KitYes
- Board TypeFully Populated
- Main PurposeDC/DC, Step Up
- Outputs and Type2, Non-Isolated
- Regulator TopologyBoost, SEPIC
- REACH SVHCNo SVHC
- RoHS StatusROHS3 Compliant
0 Similar Products Remaining
Technical Documents
Associated Products
| Part Number | Manufacturer | Description | Stock | RFQ |
|---|---|---|---|---|
| Analog Devices Inc. | IC CLK BUFFER 1:6 1.2GHZ 24LFCSP | 4 | RFQ |


Product
Brand
Articles
Tools













