Microchip Technology DM160219MICROCHIP DM160219EVAL BOARD, MTCH6102 CAPACITIVE TOUCH
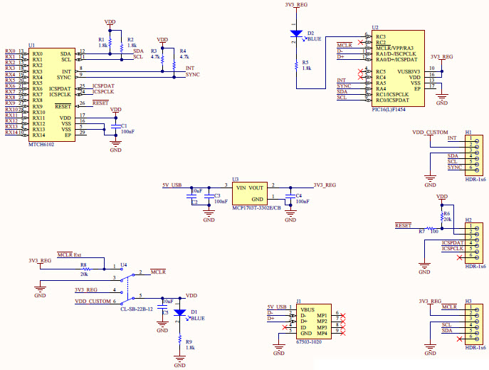
The Microchip Technology DM160219-DM160219 Low Power Projected Capacitive Touch Pad Development Kit Using MTCH6102 is a comprehensive development kit designed to help engineers create consumer electronics products with projected capacitive touch pads. The kit includes a MTCH6102 touch controller, a touch pad, and a development board. The MTCH6102 touch controller is a low-power, high-performance device that supports up to 16 channels of projected capacitive touch sensing. The touch pad is a 4.3-inch, low-power, projected capacitive touch pad with a resolution of 1024 x 768. The development board includes a USB interface, a power supply, and a set of headers for connecting the touch pad and the MTCH6102 touch controller. The kit also includes a comprehensive set of software tools and documentation to help engineers quickly and easily develop their own projected capacitive touch pad products.
- TypeParameter
- Factory Lead Time14 Weeks
- MountCable
- Published2014
- Part StatusActive
- Moisture Sensitivity Level (MSL)1 (Unlimited)
- TypeInterface
- FunctionTouch Screen Controller
- Operating Supply Voltage3.3V
- Utilized IC / PartMTCH6102
- Supplied ContentsBoard(s)
- Evaluation KitYes
- FeaturesI2C
- REACH SVHCNo SVHC
- RoHS StatusROHS3 Compliant
- Lead FreeLead Free
| Part Number | Manufacturer | Description | Stock | RFQ |
|---|---|---|---|---|
| Microchip Technology | IC REG LIN 3.3V 250MA SOT23A-3 | 59 | RFQ | |
| Microchip Technology | IC MCU 8BIT 14KB FLASH 16QFN | 33000 | RFQ | |
| Nidec Copal Electronics | SWITCH SLIDE DPDT 200MA 12V | 373 | BUY |


Product
Brand
Articles
Tools












