Microchip Technology DM182017-1KIT DEV REMOTE CONTROL 433.92MHZ
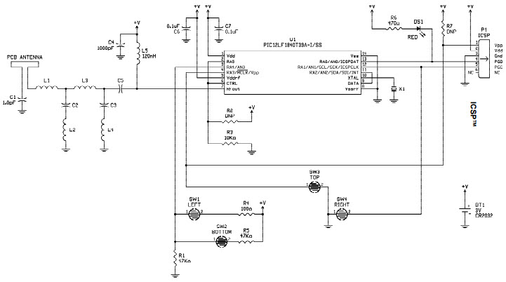
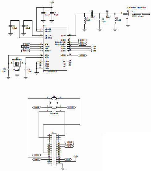
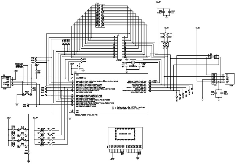
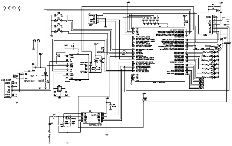
The Microchip Technology DM182017-1 Wireless Remote Control Development Kit is a comprehensive solution for designing and testing secure wireless remote control systems. This kit includes a 433.92 MHz transmitter and receiver module, a microcontroller, and a range of development tools. The transmitter and receiver modules are designed to provide a secure, reliable connection with a range of up to 500 meters. The microcontroller is pre-programmed with a range of features, including a secure encryption algorithm, a low-power sleep mode, and a range of communication protocols. The development tools included in the kit allow users to quickly and easily create custom applications for their remote control systems. This kit is ideal for creating secure, reliable remote control systems for a variety of applications.
- TypeParameter
- Factory Lead Time14 Weeks
- SeriesPICtail™
- Published2012
- Part StatusActive
- Moisture Sensitivity Level (MSL)1 (Unlimited)
- Connector TypeUSB
- TypeKey Fob
- Frequency433.92MHz
- Operating Supply Voltage3.3V
- InterfaceI2C, USART
- Supplied ContentsBoard(s), Cable(s), Accessories
- Evaluation KitYes
- Core ArchitecturePIC
- REACH SVHCNo SVHC
- RoHS StatusROHS3 Compliant
- Lead FreeLead Free
| Part Number | Manufacturer | Description | Stock | RFQ |
|---|---|---|---|---|
| Abracon LLC | CRYSTAL 26.0000MHZ 18PF SMD | 2200 | BUY | |
| NDK America, Inc. | In a Pack of 5, NDK 12MHz Crystal Unit ±15ppm SMD 4-Pin 3.2 x 2.5 x 0.55mm | 50 | BUY | |
| Microchip Technology | IC REG LINEAR 3.3V 250MA SOT89-3 | 200 | RFQ | |
| Microchip Technology | IC MCU 8BIT 28KB FLASH 64TQFP | 7000 | RFQ | |
| Abracon LLC | CRYSTAL 32.7680KHZ 12.5PF SMD | 46500 | RFQ | |
| Microchip Technology | RF TX IC FSK 310/433MHZ 14TSSOP | 10000 | RFQ | |
| Microchip Technology | IC RTC CLK/CALENDAR SPI 14-TSSOP | 33000 | RFQ | |
| NDK America, Inc. | Crystal 12.0000MHZ 8PF SMD | 3057 | RFQ | |
| TXC Corporation | CRYSTAL 32.0000MHZ 10PF SMD | 4 | BUY |


Product
Brand
Articles
Tools































