Microchip Technology MCP1630RD-LIC1Power Management IC Development Tools Li-Ion Multi Bay Battery Chrgr Ref
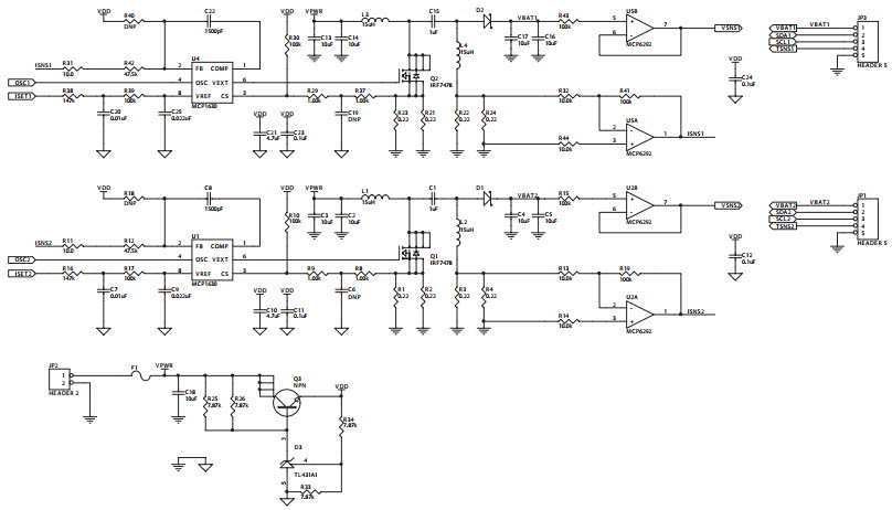
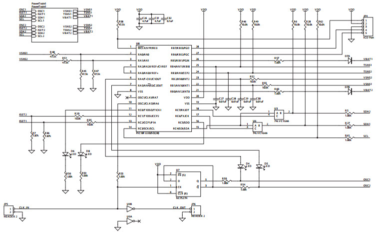
The Microchip Technology MCP1630RD-LIC1 is a Li-Ion Multi Bay Battery Charger Reference Design, Power Management IC (PMIC). It is designed to provide a complete solution for charging multiple Li-Ion batteries in a single bay. The MCP1630RD-LIC1 features a high-efficiency, low-noise, and low-cost design that is ideal for applications such as portable medical devices, consumer electronics, and industrial equipment. It includes a high-efficiency buck converter, a low-noise linear regulator, and a low-cost, low-noise charge controller. The MCP1630RD-LIC1 also features a wide input voltage range, adjustable output voltage, and adjustable charge current. It is designed to provide a safe and reliable charging solution for multiple Li-Ion batteries.
- TypeParameter
- Package / CaseMSOP
- SeriesSEPIC
- Published2004
- Part StatusObsolete
- Moisture Sensitivity Level (MSL)1 (Unlimited)
- TypePower Management
- Max Operating Temperature125°C
- Min Operating Temperature-40°C
- Base Part NumberMCP1630
- FunctionBattery Charger
- Output Voltage25mV
- Operating Supply Voltage5.5V
- Operating Supply Current2.8mA
- Utilized IC / PartMCP1630
- Supplied ContentsBoard(s)
- Evaluation KitYes
- Radiation HardeningNo
- RoHS StatusROHS3 Compliant
- Lead FreeLead Free


Product
Brand
Articles
Tools










