MikroElektronika EEPROM3CLICKClick board, EEPROM memory, I2C, AT24CM02, mikroBUS connecto
Description
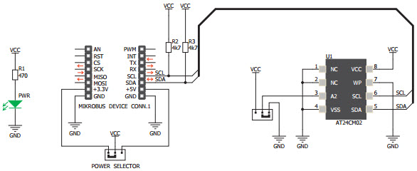
MikroElektronika's EEPROM3CLICK-CLICK, EEPROM3CLICK, Evaluation Kit is a comprehensive development platform for consumer electronics applications. It is based on the AT24CM02 EEPROM, a 2-wire serial EEPROM with a 2Kb capacity. The kit includes a mikroBUS™ socket, a USB-UART bridge, and a 3.3V voltage regulator. The EEPROM3CLICK-CLICK board is designed to be used with the mikroC™, mikroBasic™, and mikroPascal™ compilers for PIC, dsPIC, AVR, and ARM microcontrollers. It is also compatible with the mikroElektronika Click boards™. The EEPROM3CLICK-CLICK board is ideal for prototyping and development of consumer electronics applications such as smart home devices, wearables, and other embedded systems.
Associated Products
| Part Number | Manufacturer | Description | Stock | RFQ |
|---|---|---|---|---|
| Microchip Technology | IC EEPROM 2M I2C 1MHZ 8SOIC | 4000 | RFQ | |
| Microchip Technology | EEPROM Serial-I2C 2M-bit 256K x 8 3.3V/5V 8-Pin WLCSP T/R | 0 | RFQ | |
| Microchip Technology | IC EEPROM 2M I2C 1MHZ 8SOIC | 3000 | RFQ | |
| Microchip Technology | IC EEPROM 2M I2C 1MHZ 8SOIC | 0 | RFQ | |
| Microchip Technology | AT24C16C Series 16 Kb (2 K x 8) 1.7V-5.5V I2C-Compatible Serial EEPROM - 8-SOIC- | 16000 | RFQ |


Product
Brand
Articles
Tools








