STMicroelectronics M24LR-DISCOVERYSTMICROELECTRONICS M24LR-DISCOVERY M24LR, NFC / RFID, DISCOVERY, EVAL
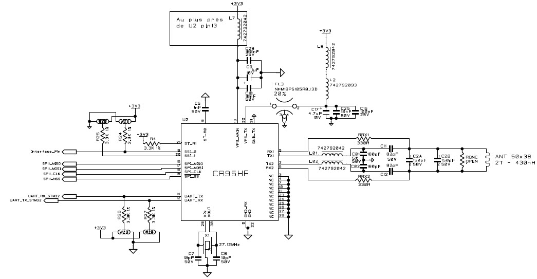
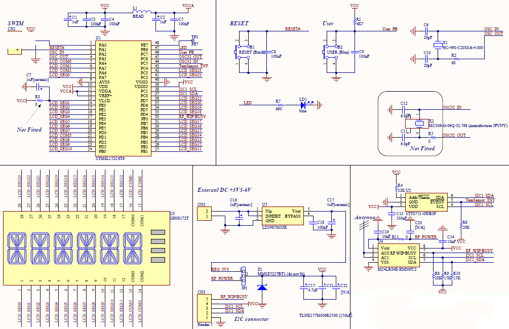
The STMicroelectronics M24LR-DISCOVERY is a discovery kit designed to explore the features of the M24LR04E Dual Interface EEPROM with Energy Harvesting, Consumer Electronics, and NFC Forum Tag Type 4. This kit includes a M24LR04E-R dual interface EEPROM, a ST25R3911B NFC/RFID reader and writer, and a STM32L476VG microcontroller. The M24LR04E-R is a 4Kbit EEPROM with an I2C and RF interface, allowing for both contactless and contact-based communication. The ST25R3911B is a highly integrated NFC/RFID reader and writer, allowing for the reading and writing of NFC Forum Tag Type 4 tags. The STM32L476VG microcontroller provides the necessary processing power to control the M24LR04E-R and ST25R3911B. The M24LR-DISCOVERY kit is an ideal platform for exploring the features of the M24LR04E Dual Interface EEPROM with Energy Harvesting, Consumer Electronics, and NFC Forum Tag Type 4.
- TypeParameter
- Part StatusActive
- Moisture Sensitivity Level (MSL)1 (Unlimited)
- TypeRead/Write
- Frequency13.56MHz
- Operating Supply Voltage5.5V
- InterfaceI2C, USB
- Supplied ContentsBoard(s)
- Evaluation KitYes
- FeaturesI2C
- REACH SVHCNo SVHC
- Radiation HardeningNo
- RoHS StatusROHS3 Compliant
- Lead FreeLead Free
| Part Number | Manufacturer | Description | Stock | RFQ |
|---|---|---|---|---|
| Analog Devices / Linear Technology | 0 | RFQ | ||
| Analog Devices, Inc. | 0 | RFQ |


Product
Brand
Articles
Tools











