MikroElektronika I2C1-WIRECLICKClick board, converter, 1-wire, I2C, DS2482-800, 3.3/5VDC
Description
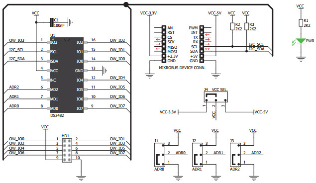
MikroElektronika I2C1-WIRECLICK is an evaluation kit based on the DS2482 interface controller. It is designed to provide a simple and easy way to evaluate and develop I2C and 1-Wire applications. The kit includes a DS2482 I2C-to-1-Wire bridge, a 1-Wire temperature sensor, a 1-Wire EEPROM, and a 1-Wire switch. The kit also includes a USB-to-I2C bridge, a USB cable, and a CD with software and documentation. The DS2482 is a single-channel I2C-to-1-Wire bridge that provides a direct connection between an I2C master and a 1-Wire slave device. It supports both standard and overdrive 1-Wire communication speeds. The kit is ideal for prototyping and developing applications that require I2C and 1-Wire communication.


Product
Brand
Articles
Tools






