Share
MikroElektronika MIKROE-2729EERAM 5V CLICK
Description
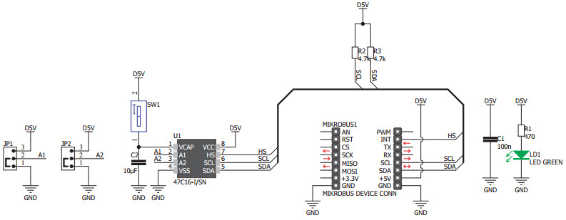
The MikroElektronika MIKROE-2729 EERAM 5V CLICK Board is a versatile and reliable board based on the 47C16 EERAM and 16 Kbit SRAM with EEPROM Backup. It is designed to provide a reliable and efficient way to store and access data in a variety of applications. The board features a 5V power supply, a 16-bit data bus, and a 16-bit address bus. It also includes a 16 Kbit SRAM with EEPROM Backup, allowing for data to be stored and retrieved quickly and reliably. The board is ideal for use in computers and peripherals, providing a reliable and efficient way to store and access data.
Specifications
MikroElektronika technical specifications, attributes, parameters and parts with similar specifications to MikroElektronika .
- TypeParameter
- Factory Lead Time4 Weeks
- Part StatusActive
- Moisture Sensitivity Level (MSL)1 (Unlimited)
- TypeMemory
- FunctionEERAM
- Utilized IC / Part47C16
- ContentsBoard(s)
- PlatformmikroBUS™ Click™
- RoHS StatusROHS3 Compliant
0 Similar Products Remaining
Technical Documents
Associated Products
| Part Number | Manufacturer | Description | Stock | RFQ |
|---|---|---|---|---|
| ON Semiconductor | IC LED DRIVER RGLTR 2A 16TQFN | 9 | BUY |


Product
Brand
Articles
Tools










