MikroElektronika MIKROE-2814SOLAR ENERGY CLICK
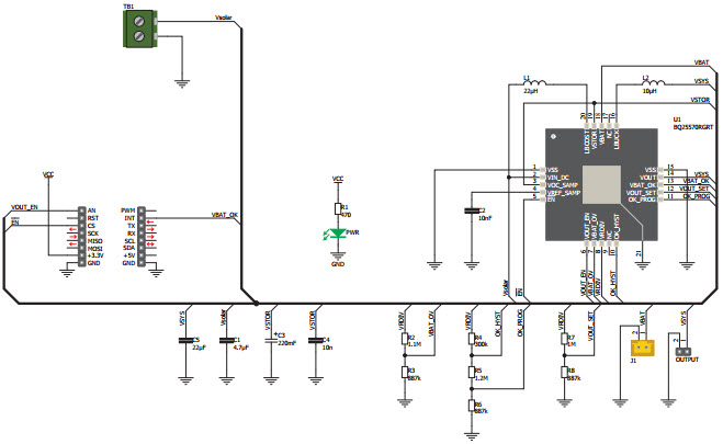
The MikroElektronika MIKROE-2814 Solar Energy CLICK Board is a powerful instrumentation and measurement tool based on the BQ25570 Solar Energy Harvester IC. This board is designed to harvest energy from solar panels and convert it into usable electrical power. It features a wide range of features, including a high-efficiency solar cell, a low-power buck converter, and a low-power boost converter. The board also includes a temperature sensor, a voltage regulator, and a current sensor. With these features, the board is capable of harvesting energy from a wide range of solar panel sizes and types, and can be used to power a variety of applications. The board is also designed to be easy to use, with a simple plug-and-play setup and a user-friendly interface.
- TypeParameter
- Factory Lead Time4 Weeks
- Part StatusActive
- Moisture Sensitivity Level (MSL)1 (Unlimited)
- TypePower Management
- FunctionPower Supply
- Utilized IC / PartBQ25570
- ContentsBoard(s)
- PlatformmikroBUS™ Click™
- RoHS StatusROHS3 Compliant
| Part Number | Manufacturer | Description | Stock | RFQ |
|---|---|---|---|---|
| Microchip Technology | Driver 2A 4-OUT Hi/Lo Side Inv/Non-Inv 16-Pin QFN EP T/R | 0 | RFQ |


Product
Brand
Articles
Tools













