Share
MikroElektronika MIKROE-3325POT 2 CLICK
Description
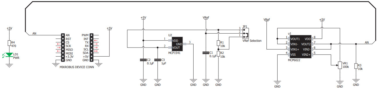
The MikroElektronika MIKROE-3325, POT 2 Click Board is an industrial grade solution based on the MCP1541 voltage reference. It is designed to provide a stable and accurate voltage reference for industrial applications. The board features a potentiometer for adjusting the output voltage, and a wide range of output voltage options from 0.5V to 5V. It also features a low-noise design, making it suitable for use in high-precision applications. The board is also protected against over-voltage and over-current conditions, making it a reliable and safe solution for industrial applications.
Specifications
MikroElektronika technical specifications, attributes, parameters and parts with similar specifications to MikroElektronika .
- TypeParameter
- Factory Lead Time4 Weeks
- Part StatusActive
- Moisture Sensitivity Level (MSL)1 (Unlimited)
- TypePower Management
- FunctionVoltage Reference
- Utilized IC / PartMCP1541, MCP6022
- ContentsBoard(s)
- PlatformmikroBUS™ Click™
- RoHS StatusROHS3 Compliant
0 Similar Products Remaining
Technical Documents
Associated Products
| Part Number | Manufacturer | Description | Stock | RFQ |
|---|---|---|---|---|
| Diodes Incorporated | IC REG LINEAR 1V 300MA SOT25 | 30000 | BUY | |
| Diodes Incorporated | LDO Regulator Pos 3V 0.3A 6-Pin DFN EP T/R | 100 | BUY | |
| Diodes Incorporated | LDO Regulator Pos 1.8V 0.3A 6-Pin DFN EP T/R | 100 | BUY | |
| Texas Instruments | TEXAS INSTRUMENTS CC3100R11MRGCMCU, SIMPLELINK WI-FI, VQFN-64 | 510 | RFQ | |
| Texas Instruments | IC LED DRIVER RGLTR DIM SOT23-5 | 30000 | RFQ | |
| Microchip Technology | IC REG BOOST ADJ 3.5A 12MLF | 4430 | RFQ | |
| STMicroelectronics | IC MCU 32BIT 1MB FLASH 143CSP | 278 | RFQ | |
| Diodes Incorporated | IC REG LINEAR 2V 300MA SOT25 | 100 | BUY | |
| Diodes Incorporated | Voltage regulator; LDO, linear, fixed; 2.5V; 0.15A; SOT25; SMD; ±2% | 2326 | BUY | |
| Diodes Incorporated | LDO Regulator Pos 3.3V 0.3A 5-Pin SOT-25 T/R | 15350 | BUY | |
| Diodes Incorporated | IC REG LINEAR 1.2V 300MA SOT25 | 100 | BUY |
Load more


Product
Brand
Articles
Tools


















