MikroElektronika MIKROE-3332DIFF PRESS CLICK
Description
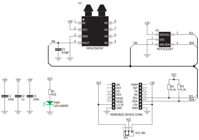
The MikroElektronika MIKROE-3332 Diff Press Click Board is a compact and easy-to-use solution for measuring differential pressure. It is based on the MPXV7007DP, an integrated monolithic differential pressure sensor from NXP Semiconductors. The board is designed to measure the difference between two pressure sources, such as air or water, and can be used for a variety of applications, including HVAC, medical, and industrial. The board features a wide range of measurement ranges, from 0.5 to 7 kPa, and a high accuracy of ±0.5% FS. It also has a low power consumption of only 2.5 mA, making it ideal for battery-powered applications. The board is equipped with a 3.3V power supply and a SPI interface for easy integration into any system.
Specifications
MikroElektronika technical specifications, attributes, parameters and parts with similar specifications to MikroElektronika .
- TypeParameter
- Factory Lead Time4 Weeks
- Part StatusActive
- Moisture Sensitivity Level (MSL)1 (Unlimited)
- TypeSensor
- FunctionPressure
- Utilized IC / PartMPXV7007DP
- ContentsBoard(s)
- PlatformmikroBUS™ Click™
- RoHS StatusROHS3 Compliant
0 Similar Products Remaining
Technical Documents
Associated Products
| Part Number | Manufacturer | Description | Stock | RFQ |
|---|---|---|---|---|
| Microchip Technology | MIC2846A Series 6 Ch 3 - 5.5 V Linear WLED Driver 2 LDOs w/ Digital Control | 15 | RFQ |


Product
Brand
Articles
Tools











