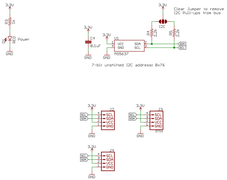
SparkFun Electronics SPX-14688PRESSURE SENSOR (QWIIC) - MS5637
The SparkFun Electronics SPX-14688 Pressure Sensor (Qwiic) Development Kit based on MS5637 is a comprehensive and versatile tool for measuring pressure in a variety of applications. This kit includes a pressure sensor, a Qwiic connector, and a development board. The pressure sensor is based on the MS5637 pressure sensor, which is a high-accuracy, low-power, digital pressure sensor with a wide range of pressure measurement capabilities. The Qwiic connector allows for easy connection to other Qwiic-enabled devices, and the development board provides a convenient platform for testing and prototyping. This kit is ideal for instrumentation and measurement applications, and is perfect for anyone looking to measure pressure in a variety of environments.
- TypeParameter
- Factory Lead Time1 Weeks
- Part StatusActive
- Moisture Sensitivity Level (MSL)1 (Unlimited)
| Part Number | Manufacturer | Description | Stock | RFQ |
|---|---|---|---|---|
| Texas Instruments | IC OPAMP VFB 100MHZ RRO 14SOIC | 0 | RFQ | |
| Texas Instruments | IC OPAMP VFB 2 CIRCUIT 8SOPWRPAD | 3 | RFQ |


Product
Brand
Articles
Tools










