MikroElektronika MIKROE-3438BUCK 11 CLICK
Description
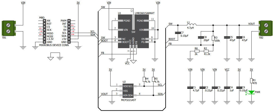
The MikroElektronika MIKROE-3438 Buck 11 Click Board is a communications and telecom solution for the LMR36015 3.3V High-Efficiency Step-Down Converter. This board is designed to provide a reliable and efficient power supply for a wide range of applications. It features a wide input voltage range of 4.5V to 36V, and can deliver up to 3A of output current. The board also includes a wide range of protection features, such as over-voltage, over-current, and short-circuit protection. Additionally, the board is equipped with a power-good indicator, and a power-on reset circuit. The board is also RoHS compliant, and is designed to meet the requirements of the European Union's Restriction of Hazardous Substances Directive.
Specifications
MikroElektronika technical specifications, attributes, parameters and parts with similar specifications to MikroElektronika .
- TypeParameter
- Part StatusActive
- Moisture Sensitivity Level (MSL)1 (Unlimited)
- TypePower Management
- FunctionPower Supply
- Utilized IC / PartLMR36015, MCP3221
- ContentsBoard(s)
- PlatformmikroBUS™ Click™
- RoHS StatusROHS3 Compliant
0 Similar Products Remaining
Technical Documents


Product
Brand
Articles
Tools











