MikroElektronika MIKROE-3440ACCEL 11 CLICK
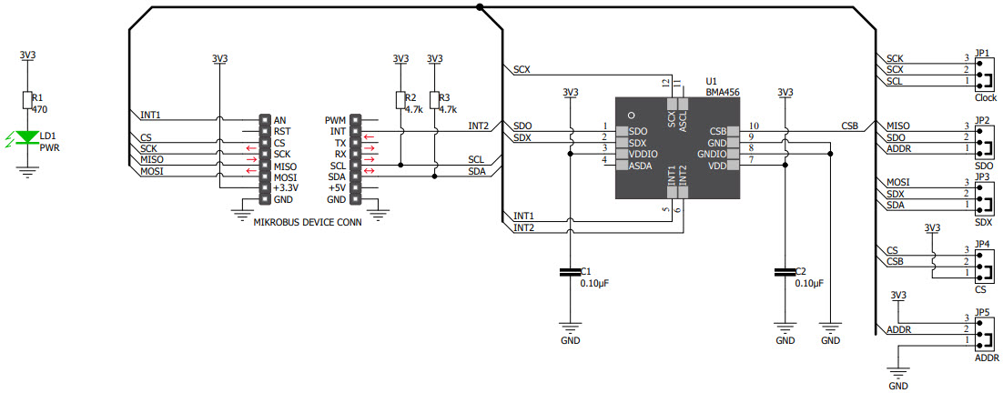
The MikroElektronika MIKROE-3440, Accel 11 Click Board is a powerful and versatile tool for measuring acceleration in three dimensions. It features the BMA456, an ultra-low power 3-axial accelerometer sensor with embedded intelligence, instrumentation and measurement. This sensor is capable of detecting acceleration in three axes (X, Y, and Z) and can measure up to ±16g. It also features a low power mode, allowing it to operate for extended periods of time without draining the battery. The BMA456 also has a built-in temperature sensor, allowing it to measure temperature in addition to acceleration. The Accel 11 Click Board also features a range of digital and analog interfaces, allowing it to be easily integrated into a variety of applications. With its low power consumption and high accuracy, the MikroElektronika MIKROE-3440, Accel 11 Click Board is an ideal choice for measuring acceleration in a variety of applications.
- TypeParameter
- Part StatusActive
- Moisture Sensitivity Level (MSL)1 (Unlimited)
- TypeSensor
- FunctionAccelerometer
- Utilized IC / PartBMA456
- ContentsBoard(s)
- PlatformmikroBUS™ Click™
- RoHS StatusROHS3 Compliant


Product
Brand
Articles
Tools












