MikroElektronika MIKROE-3443HALL CURRENT 6 CLICK
Description
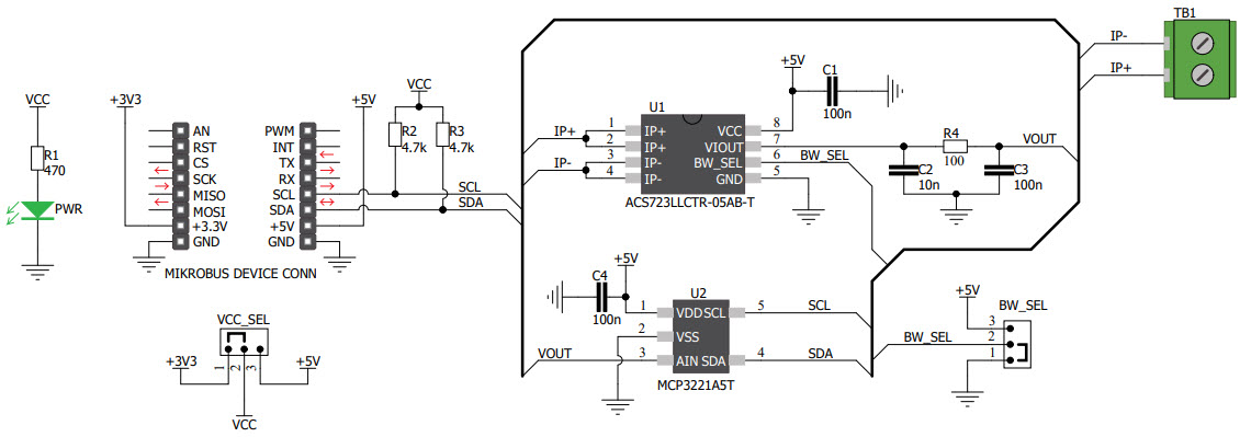
The MikroElektronika MIKROE-3443 Hall Current 6 Click Board is a high-accuracy, galvanically isolated current sensor for instrumentation and measurement. It is based on the ACS723 Hall effect-based linear current sensor IC, which provides a precise, low-noise output signal that is proportional to the current flowing through the primary conductor. The board features a wide operating range of up to ±30A, and a high-accuracy of ±1.5% over the entire range. It also features a low-noise output signal, and a wide operating temperature range of -40°C to +125°C. The board is designed to be used with a 3.3V or 5V power supply, and is compatible with a wide range of microcontrollers.
Specifications
MikroElektronika technical specifications, attributes, parameters and parts with similar specifications to MikroElektronika .
- TypeParameter
- Part StatusActive
- Moisture Sensitivity Level (MSL)1 (Unlimited)
- TypeSensor
- FunctionCurrent
- Utilized IC / PartACS723
- ContentsBoard(s)
- PlatformmikroBUS™ Click™
- RoHS StatusROHS3 Compliant
0 Similar Products Remaining
Technical Documents


Product
Brand
Articles
Tools












