MikroElektronika MIKROE-3545STSPIN220 CLICK
Description
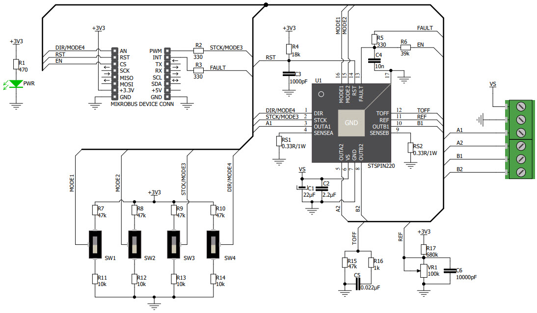
The MikroElektronika MIKROE-3545 STSPIN220 Click Board is a powerful and versatile stepper motor driver with PWM current control, selectable microstepping up to 256 microsteps, and a wide range of consumer electronics applications. It is designed to provide a high level of precision and accuracy in controlling the speed and direction of a stepper motor. The board features a wide range of features, including adjustable current control, selectable microstepping, and a wide range of protection features. It is also compatible with a variety of microcontrollers, making it an ideal choice for a wide range of applications. The board is also designed to be easy to use and configure, making it a great choice for both experienced and novice users.
Specifications
MikroElektronika technical specifications, attributes, parameters and parts with similar specifications to MikroElektronika .
- TypeParameter
- Factory Lead Time4 Weeks
- Part StatusActive
- Moisture Sensitivity Level (MSL)1 (Unlimited)
- TypePower Management
- FunctionMotor Controller/Driver
- Utilized IC / PartSTSPIN220
- ContentsBoard(s)
- PlatformmikroBUS™ Click™
- RoHS StatusROHS3 Compliant
0 Similar Products Remaining
Technical Documents
Associated Products
| Part Number | Manufacturer | Description | Stock | RFQ |
|---|---|---|---|---|
| STMicroelectronics | IC MCU 32BIT 32KB FLASH 48LQFP | 5500 | RFQ | |
| STMicroelectronics | IC MCU ARM 32K FLASH 48LQFP | 73 | RFQ | |
| STMicroelectronics | IC MCU 32BIT 32KB FLASH 48TQFP | 2996 | RFQ | |
| Nexperia USA Inc. | Multiplexer/Demultiplexer Bus Switch 1-Element CMOS 8-IN 16-Pin DHVQFN EP T/R | 80 | BUY |


Product
Brand
Articles
Tools














