MikroElektronika MIKROE-3544STSPIN820 CLICK
Description
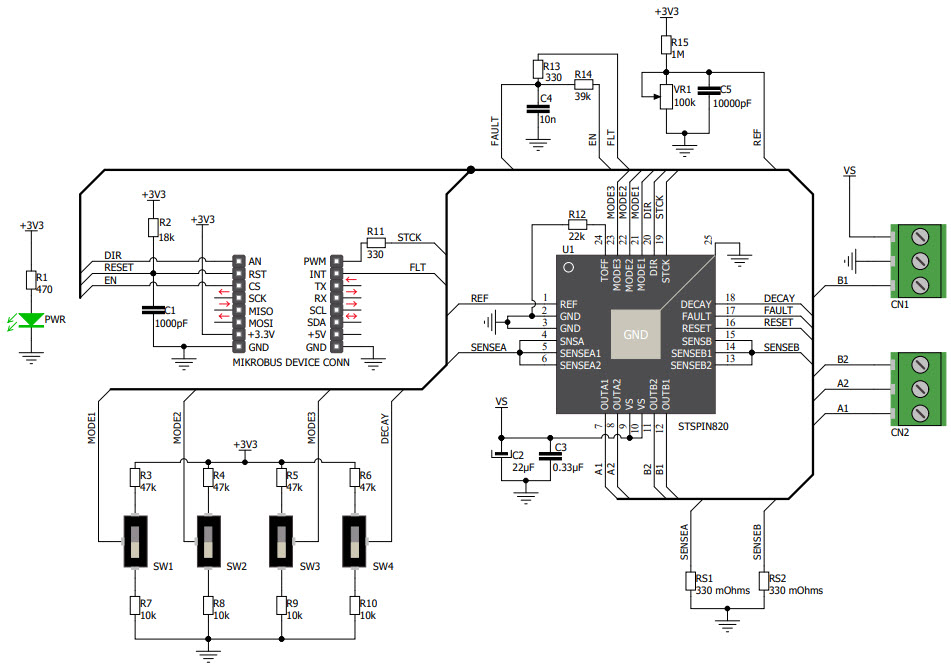
The MikroElektronika MIKROE-3544 STSPIN820 Click Board is an industrial grade stepper motor driver with PWM current control. It is designed to provide a reliable and efficient solution for controlling stepper motors in industrial applications. The board features a STSPIN820 motor driver IC, which is capable of driving up to 2A of current per phase. It also features a wide range of protection features, such as over-temperature protection, over-current protection, and under-voltage lockout. The board also includes a wide range of configurable settings, such as step resolution, current control, and microstepping. The board is compatible with a wide range of microcontrollers, making it an ideal choice for a variety of industrial applications.
Specifications
MikroElektronika technical specifications, attributes, parameters and parts with similar specifications to MikroElektronika .
- TypeParameter
- Factory Lead Time4 Weeks
- Part StatusActive
- Moisture Sensitivity Level (MSL)1 (Unlimited)
- TypePower Management
- FunctionMotor Controller/Driver
- Utilized IC / PartSTSPIN820
- ContentsBoard(s)
- PlatformmikroBUS™ Click™
- RoHS StatusROHS3 Compliant
0 Similar Products Remaining
Technical Documents


Product
Brand
Articles
Tools













