MikroElektronika MIKROE-3867FAN 6 CLICK
Description
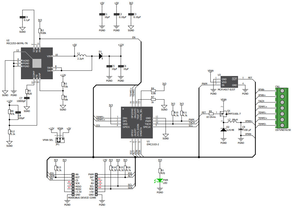
The MikroElektronika MIKROE-3867 Fan 6 Click Board is a versatile and easy-to-use solution for controlling and monitoring fans. It is based on the EMC2103 SMBus Compliant Fan Controller, Motor Control and Monitoring IC, which provides a wide range of features for controlling and monitoring fans. The board is capable of controlling up to 6 fans, and can be used to monitor fan speed, temperature, and other parameters. It also features a wide range of safety features, such as over-temperature protection, over-current protection, and short-circuit protection. The board is compatible with a variety of microcontrollers, and can be used in a variety of applications, such as cooling systems, industrial automation, and more.
Specifications
MikroElektronika technical specifications, attributes, parameters and parts with similar specifications to MikroElektronika .
- TypeParameter
- Factory Lead Time4 Weeks
- Part StatusActive
- Moisture Sensitivity Level (MSL)1 (Unlimited)
- TypePower Management
- FunctionFan Control
- Utilized IC / PartEMC2103
- ContentsBoard(s)
- PlatformmikroBUS™ Click™
- RoHS StatusROHS3 Compliant
0 Similar Products Remaining
Technical Documents


Product
Brand
Articles
Tools












