STMicroelectronics STEVAL-SPIN3204SIX-STEP BRUSHLESS MOTOR DRIVER
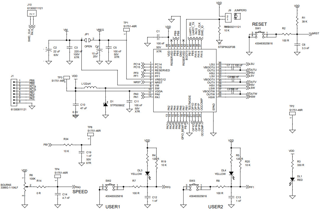
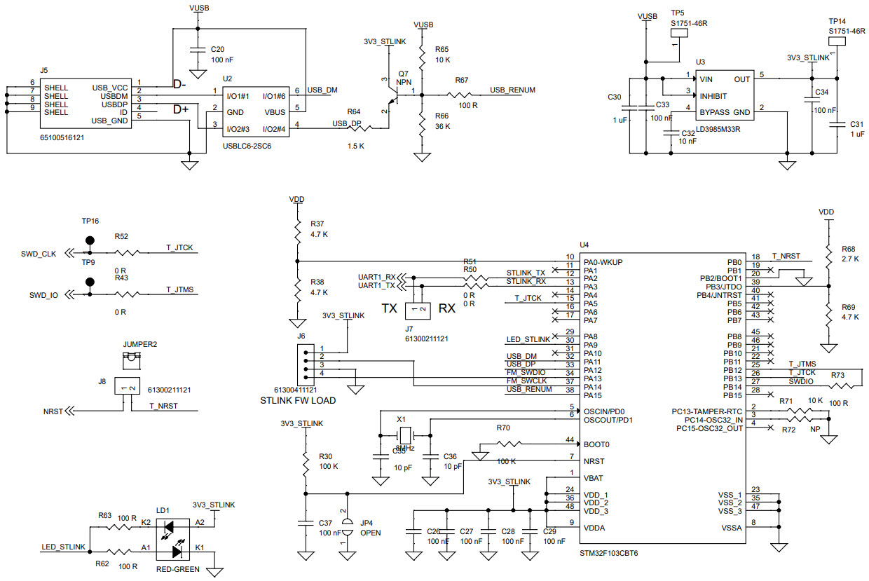
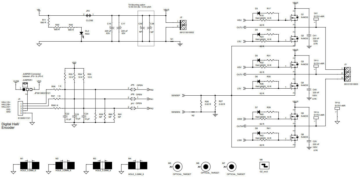
The STMicroelectronics STEVAL-SPIN3204 is a six-step brushless motor driver evaluation board for applications based on the STSPIN32F0B BLDC controller, power management ICs (PMICs) and STM32F0 microcontroller. It is designed to provide a complete solution for the development of brushless motor control applications. The board features a STSPIN32F0B BLDC controller, a STM32F0 microcontroller, and a range of power management ICs (PMICs). The board also includes a range of connectors and jumpers for easy connection to external components. The board is designed to provide a complete solution for the development of brushless motor control applications, including motor speed control, torque control, and position control. The board also includes a range of features such as over-current protection, over-voltage protection, and thermal protection. The board is suitable for a wide range of applications, including industrial, automotive, and consumer applications.
- TypeParameter
- Factory Lead Time20 Weeks
- Part StatusActive
- Moisture Sensitivity Level (MSL)1 (Unlimited)
- TypePower Management
- FunctionMotor Controller/Driver
- Utilized IC / PartSTSPIN32F0B
- Supplied ContentsBoard(s)
- Primary AttributesMotors (BLDC)
- EmbeddedYes, MCU, 32-Bit
- Secondary AttributesOn-Board LEDs, Test Points
| Part Number | Manufacturer | Description | Stock | RFQ |
|---|---|---|---|---|
| STMicroelectronics | IC DRVR/RCVR RS232 LP 16-TSSOP | 6767 | RFQ | |
| STMicroelectronics | ST7540 Series 13.5 V 16 MHz Surface Mount FSK Power Line Transceiver - HTSSOP28 | 6000 | RFQ | |
| STMicroelectronics | IC MCU 32BIT 128KB FLASH 48LQFP | 30000 | RFQ | |
| IQD Frequency Products | Quartz SMD 32.768 kHz, LFXTAL003000BULK, IQD | 0 | RFQ | |
| STMicroelectronics | EMI Filter Noise Suppression 30MHz to 1000MHz Gull Wing SMD Automotive T/R | 12000 | RFQ |


Product
Brand
Articles
Tools























