Maxim Integrated MAX14871EVKIT#EVAL KIT FOR MAX14871
Description
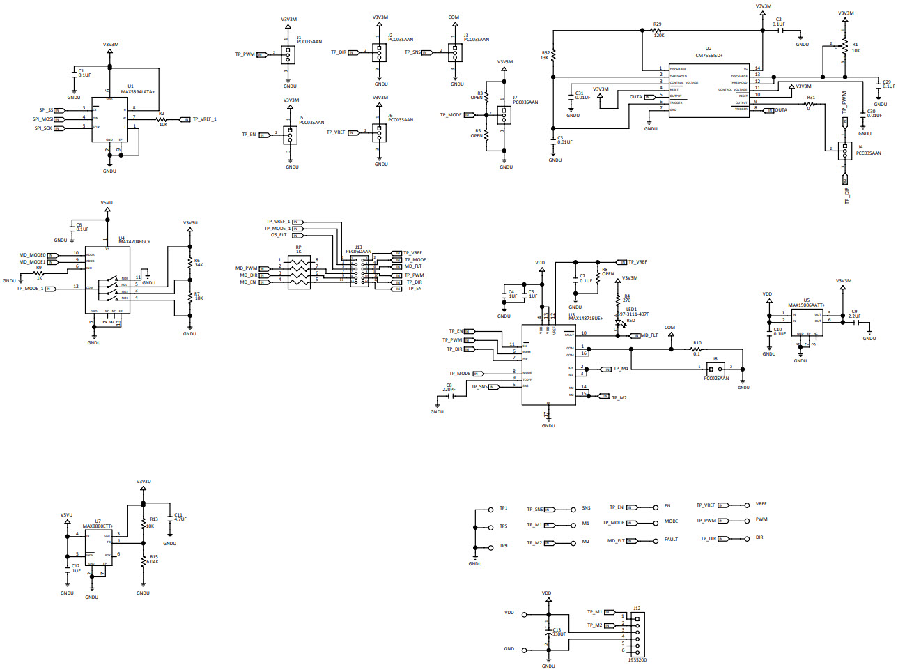
The MAX14871EVKIT-EVKIT# is an evaluation kit for the MAX14871 4.5V to 36V Full-Bridge DC Motor Driver. This kit is designed for consumer electronics applications and includes a MAX14871 motor driver IC, a MAX14871EVKIT# board, and a USB cable. The MAX14871 motor driver IC is a full-bridge driver that can drive DC motors up to 36V and 2A. It features a wide operating voltage range, low-side current sensing, and a wide range of protection features. The MAX14871EVKIT# board provides a convenient platform for evaluating the MAX14871 motor driver IC. It includes a USB interface for easy connection to a PC, and a variety of test points and jumpers for easy evaluation of the motor driver IC.
Specifications
Maxim Integrated technical specifications, attributes, parameters and parts with similar specifications to Maxim Integrated .
- TypeParameter
- Factory Lead Time6 Weeks
- Published2014
- Part StatusActive
- Moisture Sensitivity Level (MSL)1 (Unlimited)
- TypePower Management
- FunctionMotor Controller/Driver
- Utilized IC / PartMAX14871
- Supplied ContentsBoard(s)
- Evaluation KitYes
- Primary AttributesSingle-H-Bridge Driver
- Secondary AttributesGraphical User Interface
- REACH SVHCUnknown
- RoHS StatusROHS3 Compliant
0 Similar Products Remaining
Technical Documents
Associated Products
| Part Number | Manufacturer | Description | Stock | RFQ |
|---|---|---|---|---|
| Analog Devices | IC OSC TIMER DUAL 500KHZ 14SOIC | 3135 | BUY | |
| STMicroelectronics | MCU 32-bit STM32F1 ARM Cortex M3 RISC 512KB Flash 2.5V/3.3V 64-Pin LQFP Tray | 12380 | RFQ | |
| Maxim Integrated | IC MULTIPLEXER 4X1 12QFN | 0 | RFQ | |
| Maxim Integrated | DPDT, 1 Func, 2 Channel, BICMOS, UTQFN-10 | 0 | RFQ | |
| Maxim Integrated | Timers & Support Products Low-Power General Purpose Timer | 8 | RFQ |


Product
Brand
Articles
Tools













