Maxim Integrated MAX14870EVKIT#EVAL KIT FOR MAX14870
Description
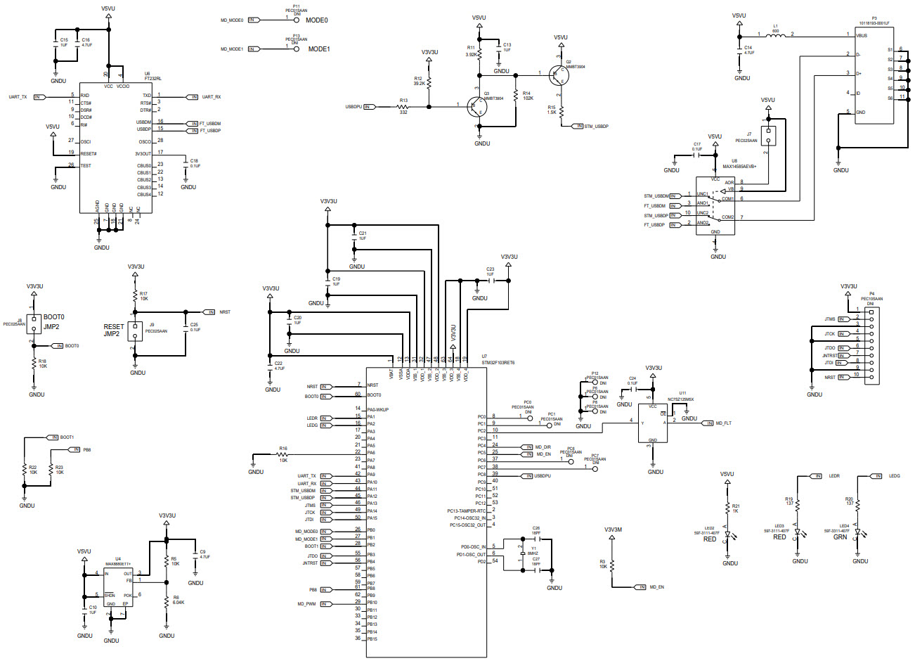
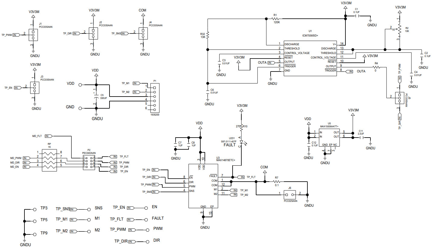
The MAX14870EVKIT-EVKIT# is an evaluation kit for the MAX14870 Compact 4.5V to 36V Full-Bridge DC Motor Driver. This kit is designed for consumer electronics applications and provides a complete platform for evaluating the MAX14870 motor driver. It includes a MAX14870 evaluation board, a USB-to-I2C interface board, and a USB cable. The evaluation board features a full-bridge motor driver with integrated current sensing, a 3.3V regulator, and a USB-to-I2C interface. The USB-to-I2C interface board allows for easy connection to a PC for programming and debugging. The kit also includes a comprehensive set of software tools and documentation to help users quickly evaluate the MAX14870 motor driver.
Specifications
Maxim Integrated technical specifications, attributes, parameters and parts with similar specifications to Maxim Integrated .
- TypeParameter
- Factory Lead Time6 Weeks
- Published2015
- Part StatusActive
- Moisture Sensitivity Level (MSL)1 (Unlimited)
- TypePower Management
- FunctionMotor Controller/Driver
- Utilized IC / PartMAX14870
- Supplied ContentsBoard(s)
- Evaluation KitYes
- Primary AttributesSingle-H-Bridge Driver
- Secondary AttributesGraphical User Interface
- REACH SVHCUnknown
- RoHS StatusROHS3 Compliant
0 Similar Products Remaining
Technical Documents
Associated Products
| Part Number | Manufacturer | Description | Stock | RFQ |
|---|---|---|---|---|
| Analog Devices | IC OSC TIMER DUAL 500KHZ 14SOIC | 3135 | BUY | |
| STMicroelectronics | MCU 32-bit STM32F1 ARM Cortex M3 RISC 512KB Flash 2.5V/3.3V 64-Pin LQFP Tray | 12380 | RFQ | |
| Maxim Integrated | Timers & Support Products Low-Power General Purpose Timer | 8 | RFQ | |
| Maxim Integrated | DPDT, 1 Func, 2 Channel, BICMOS, UTQFN-10 | 0 | RFQ |


Product
Brand
Articles
Tools












