MikroElektronika MIKROE-3416DC MOTOR 9 CLICK
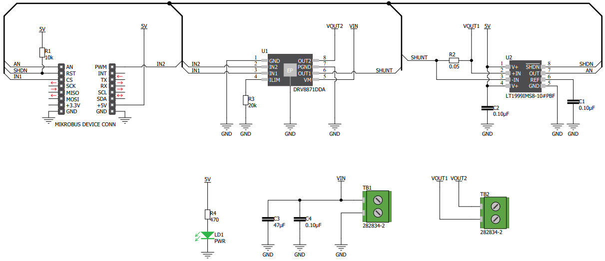
Control (CEC) Compliant. It is a Click board™ that allows you to control a brushed DC motor with current limiting and current sensing capabilities. The board is based on the DRV8871 motor driver IC from Texas Instruments, which is a low-voltage, high-current motor driver IC with integrated current sensing and current limiting. The board is designed to be CEC compliant, meaning it can be used in consumer electronics applications. The board features a wide operating voltage range of 4.5V to 36V, and can drive up to 2A of continuous current. It also features a wide range of protection features, such as over-temperature protection, over-current protection, and under-voltage lockout. The board also features a PWM input for speed control, and a direction input for direction control. The board also features a current sense output, which can be used to monitor the current draw of the motor.
- TypeParameter
- Part StatusActive
- Moisture Sensitivity Level (MSL)1 (Unlimited)
- TypePower Management
- FunctionMotor Controller/Driver
- Utilized IC / PartDRV8871
- ContentsBoard(s)
- PlatformmikroBUS™ Click™
- RoHS StatusROHS3 Compliant
| Part Number | Manufacturer | Description | Stock | RFQ |
|---|---|---|---|---|
| Maxim Integrated | MAX6819 Series 0.602 to 0.634 V Surface Mount Sequencer - SOT-23-6 | 1330 | BUY | |
| Maxim Integrated | MAXIM INTEGRATED PRODUCTS MAX6820UT T.. Sequencer, 2-Monitors, 0.9V-5.5Vin, SOT-23-6 | 100 | RFQ |


Product
Brand
Articles
Tools















