MikroElektronika MIKROE-3543STSPIN250 CLICK
Description
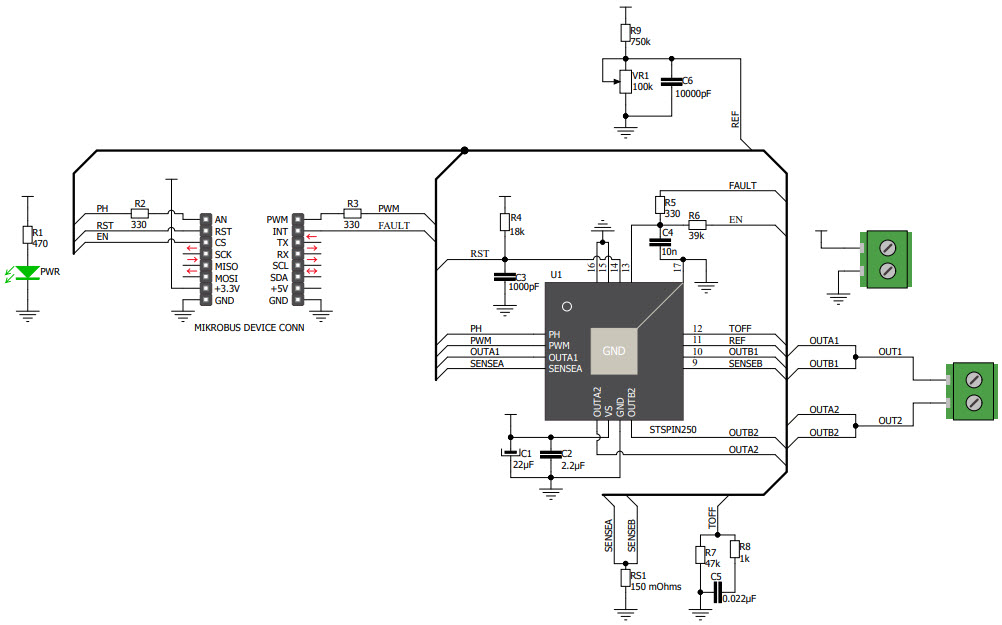
It is designed to drive brushed DC motors with a maximum current of 2.5A. The board features STSPIN250, a single-chip motor driver IC from STMicroelectronics. It is capable of driving a wide range of brushed DC motors, including those with Hall-effect sensors. The board also features a current-limiting circuit, current sensing, consumer electronics control interface, and overcurrent protection. The board is ideal for applications such as robotics, automation, and consumer electronics. It is also suitable for use in industrial and automotive applications.
Specifications
MikroElektronika technical specifications, attributes, parameters and parts with similar specifications to MikroElektronika .
- TypeParameter
- Factory Lead Time4 Weeks
- Part StatusActive
- Moisture Sensitivity Level (MSL)1 (Unlimited)
- TypePower Management
- FunctionMotor Controller/Driver
- Utilized IC / PartSTSPIN250
- ContentsBoard(s)
- PlatformmikroBUS™ Click™
- RoHS StatusROHS3 Compliant
0 Similar Products Remaining
Technical Documents
Associated Products
| Part Number | Manufacturer | Description | Stock | RFQ |
|---|---|---|---|---|
| Microchip Technology | LDO Regulator Pos 5V 0.1A 5-Pin SOT-23 T/R | 20 | BUY | |
| Microchip Technology | IC REG CTRLR BUCK PWM 10-MSOP | 7 | RFQ |


Product
Brand
Articles
Tools
















