ON Semiconductor NB3X6X1XXG16QFNEVKEVAL KIT CLOCK GEN PROGR
Description
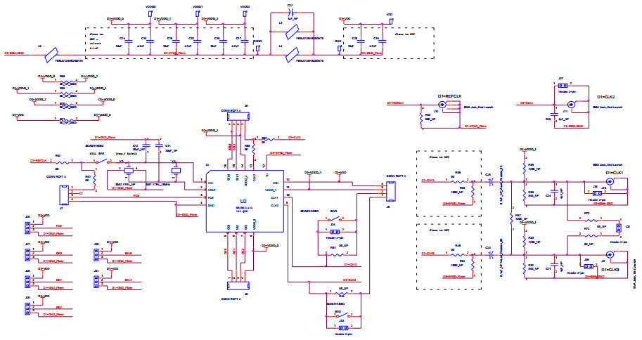
The One Time Programmable Clock Generator Evaluation Kit for NB3H63143G 16-lead QFN Package, Video and Imaging Applications (NB3X6X1XXG16QFNEVK-QFNEVK) is a comprehensive evaluation kit designed to help engineers evaluate the performance of the NB3H63143G clock generator. This kit includes a 16-lead QFN package, a power supply, a USB cable, and a user guide. The NB3H63143G is a low-power, high-performance clock generator that is ideal for video and imaging applications. It features a wide range of output frequencies, low jitter, and low power consumption. The evaluation kit allows engineers to quickly and easily evaluate the performance of the NB3H63143G clock generator in their applications.
Specifications
ON Semiconductor technical specifications, attributes, parameters and parts with similar specifications to ON Semiconductor .
- TypeParameter
- Factory Lead Time70 Weeks
- Part StatusActive
- Moisture Sensitivity Level (MSL)1 (Unlimited)
- TypeTiming
- FunctionClock Generator
- Utilized IC / PartNB3x6x1xxG
- Supplied ContentsBoard(s)
- RoHS StatusROHS3 Compliant
0 Similar Products Remaining
Technical Documents
Associated Products
| Part Number | Manufacturer | Description | Stock | RFQ |
|---|---|---|---|---|
| Analog Devices Inc. | ANALOG DEVICES ADG3257BRQZANALOG MUX/DMUX, QUAD 2 X 1, QSOP-16 | 0 | BUY | |
| ON Semiconductor | IC CLOCK GENERATOR PROGR 16QFN | 0 | RFQ | |
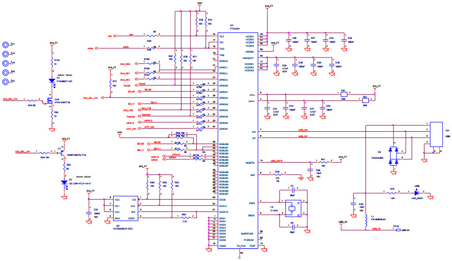
| FTDI, Future Technology Devices International Ltd | IC USB HS DUAL UART/FIFO 64-QFN | 0 | RFQ | |
| Abracon LLC | CRYSTAL 12.0000MHZ 10PF SMD | 0 | RFQ |


Product
Brand
Articles
Tools




















