ON Semiconductor NB3X6X1XXG8DFNEVKEVAL KIT CLOCK GEN PROGR
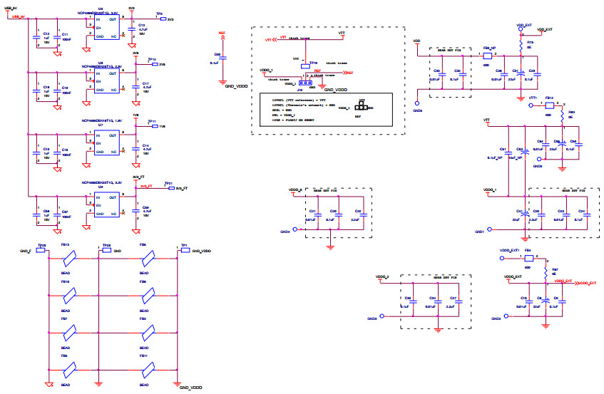
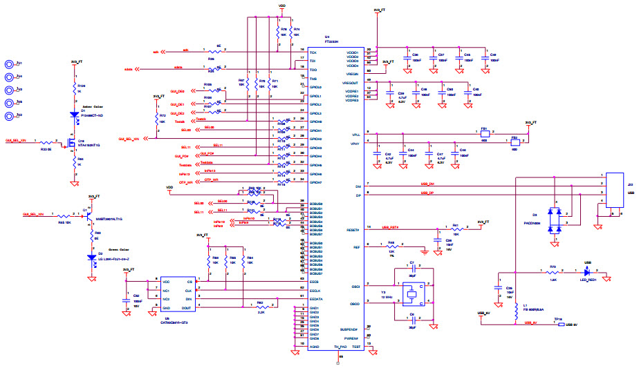
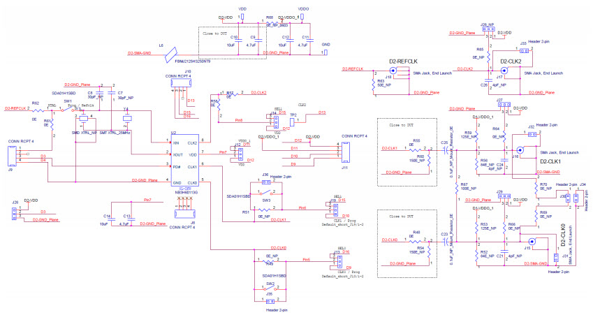
The One Time Programmable Clock Generator Evaluation Kit for NB3H60113G 8-lead DFN Package, Video and Imaging Applications from ON Semiconductor (NB3X6X1XXG8DFNEVK-DFNEVK) is a comprehensive evaluation kit designed to help engineers evaluate the performance of the NB3H60113G 8-lead DFN package clock generator. This evaluation kit includes a wide range of features, such as a wide frequency range of up to 1.2GHz, low jitter performance, and a wide range of output formats. The kit also includes a comprehensive set of evaluation tools, such as a graphical user interface, a test board, and a variety of test fixtures. This evaluation kit is ideal for video and imaging applications, providing engineers with the ability to quickly and accurately evaluate the performance of the NB3H60113G 8-lead DFN package clock generator.
- TypeParameter
- Factory Lead Time70 Weeks
- Part StatusActive
- Moisture Sensitivity Level (MSL)1 (Unlimited)
- TypeTiming
- FunctionClock Generator
- Utilized IC / PartNB3x6x1xxG
- Supplied ContentsBoard(s)
- RoHS StatusROHS3 Compliant
| Part Number | Manufacturer | Description | Stock | RFQ |
|---|---|---|---|---|
| Analog Devices Inc. | ANALOG DEVICES ADG3257BRQZANALOG MUX/DMUX, QUAD 2 X 1, QSOP-16 | 0 | BUY | |
| ON Semiconductor | IC OMNICLOCK GEN PROGR 8-WDFN | 0 | RFQ | |
| FTDI, Future Technology Devices International Ltd | IC USB HS DUAL UART/FIFO 64-QFN | 0 | RFQ | |
| Abracon LLC | CRYSTAL 12.0000MHZ 10PF SMD | 0 | RFQ |


Product
Brand
Articles
Tools



















