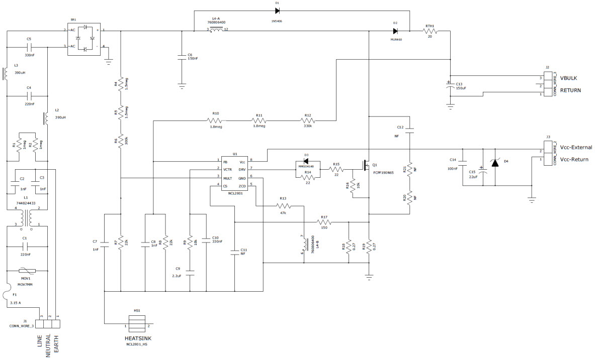
ON Semiconductor NCL2801LED1GEVBEVAL 200W PFC
The NCL2801LED1GEVB-GEVB, NCL2801LED1GEVB, High Precision 200W Power Factor Controller Evaluation Board is a versatile instrumentation and measurement tool based on the NCL2801 integrated circuit. It is designed to provide a comprehensive evaluation of the NCL2801's power factor controller capabilities. The board features a wide range of features, including a high-precision current and voltage measurement system, a high-precision power factor controller, and a wide range of protection features. The board also includes a comprehensive set of test points and connectors for easy connection to external test equipment. The board is ideal for use in a variety of applications, including power factor correction, power factor optimization, and power factor monitoring.
- TypeParameter
- Factory Lead Time7 Weeks
- Part StatusActive
- Moisture Sensitivity Level (MSL)1 (Unlimited)
- TypePower Management
- FunctionPower Factor Correction
- Utilized IC / PartNCL2801LED1
- Supplied ContentsBoard(s)
| Part Number | Manufacturer | Description | Stock | RFQ |
|---|---|---|---|---|
| Microchip Technology | IC DRIVER MOSF HI/LO SIDE 8SOIC | 1272 | BUY | |
| Microchip Technology | IC GATE DRV HI-SIDE/LO-SIDE 8DIP | 2250 | BUY | |
| Microchip Technology | IC GATE DRVR HI/LOW SIDE 8SOIC | 55 | BUY |


Product
Brand
Articles
Tools






