ON Semiconductor NCN5150QFNGEVBEvaluation Board For Wired M-BUS Slave Transceiver, 6 Unit Loads
Description
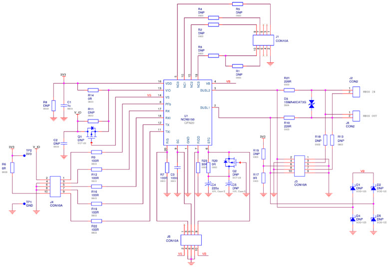
The ON Semiconductor NCN5150QFNGEVB-QFNGEVB, NCN5150QFNGEVB, NCN5150NGEVB Evaluation Board is a versatile tool for evaluating the performance of the NCN5150 QFN Bus Transceiver. This evaluation board is designed to provide a platform for instrumentation and measurement of the NCN5150 QFN Bus Transceiver. It features a wide range of test points and connectors for easy access to the device's pins and signals. The board also includes a power supply, a USB interface, and a variety of other components to facilitate testing and evaluation. The board is designed to be used with the NCN5150 QFN Bus Transceiver and is ideal for use in automotive, industrial, and consumer applications.
Specifications
ON Semiconductor technical specifications, attributes, parameters and parts with similar specifications to ON Semiconductor .
- TypeParameter
- Factory Lead Time6 Weeks
- Published2013
- Part StatusActive
- Moisture Sensitivity Level (MSL)1 (Unlimited)
- TypeInterface
- FunctionTransceiver
- Utilized IC / PartNCN5150
- Supplied ContentsBoard(s)
- Evaluation KitYes
- RoHS StatusROHS3 Compliant
0 Similar Products Remaining
Technical Documents


Product
Brand
Articles
Tools




