ON Semiconductor NCN5150SOICGEVBInterface Development Tools Wired M-BUS Slave Transceiver Eval Brd
Description
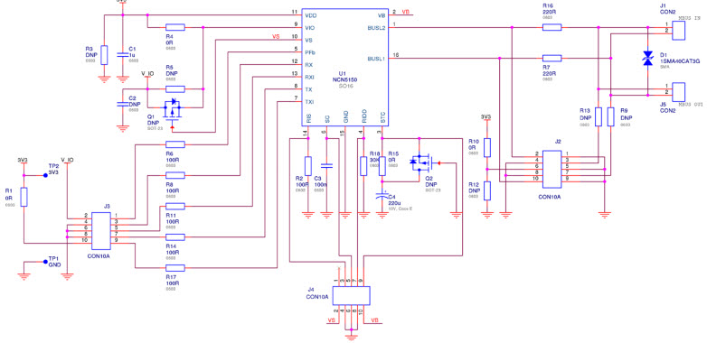
The ON Semiconductor NCN5150SOICGEVB-SOICGEVB, NCN5150SOICGEVB, NCN5150NGEVB Evaluation Board is a versatile tool for evaluating the performance of the NCN5150 SOIC Bus Transceiver. This evaluation board is designed to provide a platform for instrumentation and measurement of the NCN5150 SOIC Bus Transceiver. It features a wide range of test points and connectors for easy connection to external test equipment. The board also includes a power supply and a USB interface for programming and debugging. The board is designed to provide a comprehensive evaluation of the NCN5150 SOIC Bus Transceiver, allowing users to quickly and accurately assess the performance of the device.
Specifications
ON Semiconductor technical specifications, attributes, parameters and parts with similar specifications to ON Semiconductor .
- TypeParameter
- Factory Lead Time6 Weeks
- Published2013
- Part StatusActive
- Moisture Sensitivity Level (MSL)1 (Unlimited)
- TypeInterface
- Max Operating Temperature85°C
- Min Operating Temperature-40°C
- FunctionTransceiver
- Operating Supply Voltage36V
- Interface2-Wire
- Operating Supply Current1.3mA
- Utilized IC / PartNCN5150
- Supplied ContentsBoard(s)
- Evaluation KitYes
- RoHS StatusROHS3 Compliant
0 Similar Products Remaining
Technical Documents
Associated Products
| Part Number | Manufacturer | Description | Stock | RFQ |
|---|---|---|---|---|
| ON Semiconductor | IC BUFF TRI-ST QD N-INV 14SOIC | 1833 | BUY | |
| ON Semiconductor | IC BUFFER NON-INVERT 6V 14TSSOP | 5825 | BUY |


Product
Brand
Articles
Tools




