ON Semiconductor NCP1075NONGEVBEvaluation Board For NCP1075 Series High Voltage Switching Regulator
Description
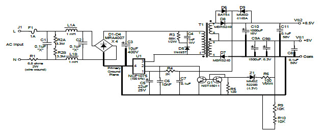
The ON Semiconductor NCP1075NONGEVB-NONGEVB is an 8W dual non-isolated evaluation board using the NCP1075 monolithic switching controller. This board is designed for instrumentation and measurement applications, and is capable of providing up to 8W of output power. It features a wide input voltage range of 4.5V to 28V, and a wide output voltage range of 0.8V to 24V. The board also includes a variety of protection features, such as over-voltage, over-current, and short-circuit protection. Additionally, the board is designed to be easy to use, with a simple user interface and a wide range of test points for easy debugging.
Specifications
ON Semiconductor technical specifications, attributes, parameters and parts with similar specifications to ON Semiconductor .
- TypeParameter
- Factory Lead Time52 Weeks
- Published2004
- Part StatusActive
- Moisture Sensitivity Level (MSL)1 (Unlimited)
- Voltage - Output5V 8.5V
- Frequency - Switching100kHz
- Utilized IC / PartNCP1075
- Supplied ContentsBoard(s)
- Evaluation KitYes
- Board TypeFully Populated
- Main PurposeAC/DC, Primary Side
- Outputs and Type2, Non-Isolated
- Regulator TopologyFlyback
- RoHS StatusROHS3 Compliant
0 Similar Products Remaining
Technical Documents
Associated Products
| Part Number | Manufacturer | Description | Stock | RFQ |
|---|---|---|---|---|
| ON Semiconductor | Clock Fanout Buffer 4-OUT 16-Pin QFN EP Rail | 0 | RFQ |


Product
Brand
Articles
Tools




