ON Semiconductor NCP3065SOBSTGEVBEVAL BOARD FOR NCP3065SOBSTG
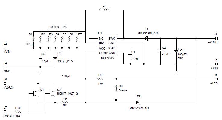
The ON Semiconductor NCP3065SOBSTGEVB-SOBSTGEVB Evaluation Board is a lighting solution that uses the NCP3065 high intensity and high brightness LED drivers. This board is designed to provide a platform for evaluating the performance of the NCP3065 LED drivers in a variety of lighting applications. It features a wide range of adjustable parameters, including current, frequency, and dimming, allowing users to customize the lighting output to their specific needs. The board also includes a variety of safety features, such as over-temperature protection and short-circuit protection, to ensure reliable operation. With its high intensity and high brightness LED drivers, the NCP3065SOBSTGEVB-SOBSTGEVB Evaluation Board is an ideal solution for a variety of lighting applications.
- TypeParameter
- PackagingBulk
- Published2008
- Part StatusActive
- Moisture Sensitivity Level (MSL)1 (Unlimited)
- Number of Outputs1
- Output Current350mA
- Voltage - Output20V
- TopologyBuck-Boost
- Max Input Voltage12V
- Output Current per Channel350mA
- Utilized IC / PartNCP3065
- Supplied ContentsBoard(s)
- Evaluation KitYes
- Outputs and Type1, Non-Isolated
- REACH SVHCNo SVHC
- Radiation HardeningNo
- RoHS StatusROHS3 Compliant


Product
Brand
Articles
Tools

