Share
Seeed Technology Co., Ltd 103020135GROVE 4CHANNEL SOLID STATE RELAY
Description
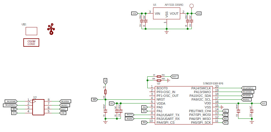
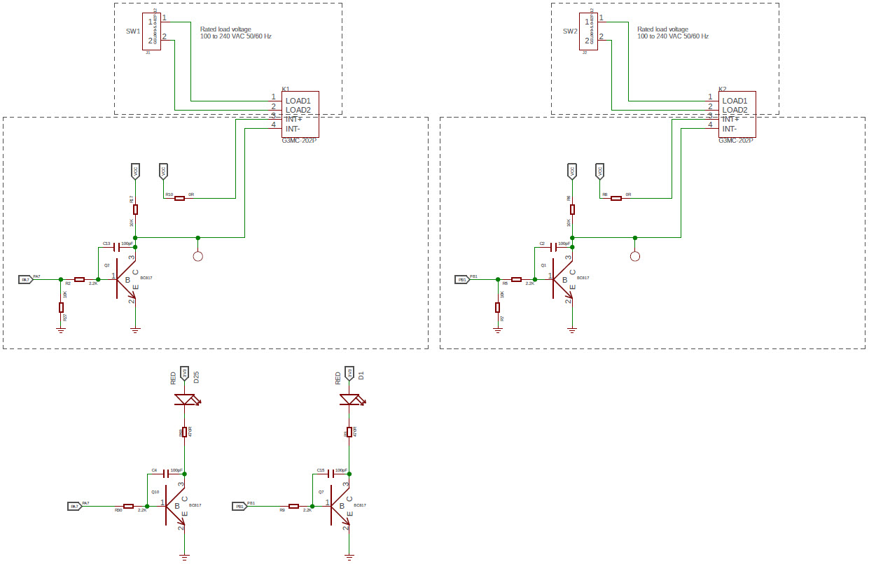
The Seeed Technology Co.,Ltd 103020135-103020135, 103020135, Grove - 4 Channel Solid State Relay Evaluation Kit is an industrial grade, high-quality G3MC202P module based relay kit. It is designed for use with Arduino, Raspberry Pi, and other microcontrollers. It features 10A/250VAC and 10A/30VDC current ratings, and DC 3-32V control with optocoupler isolation. This kit is perfect for controlling and evaluating a variety of electrical loads, and is ideal for industrial applications.
Specifications
Seeed Technology Co., Ltd technical specifications, attributes, parameters and parts with similar specifications to Seeed Technology Co., Ltd .
- TypeParameter
- Factory Lead Time15 Weeks
- Part StatusActive
- Moisture Sensitivity Level (MSL)1 (Unlimited)
- TypeRelay
- FunctionSolid State
- ContentsBoard(s)
- PlatformGrove
0 Similar Products Remaining
Associated Products
| Part Number | Manufacturer | Description | Stock | RFQ |
|---|---|---|---|---|
| STMicroelectronics | STMICROELECTRONICS - STM32F030F4P6TR - MCU, 32BIT, CORTEX-M0, 48MHZ, TSSOP-20 | 10605 | RFQ | |
| Diodes Incorporated | IC REG LIN 3.3V 300MA SOT23R-3 | 0 | BUY |


Product
Brand
Articles
Tools














