Seeed Technology Co., Ltd 103020136GROVE 8CHANNEL SOLID STATE RELAY
Description
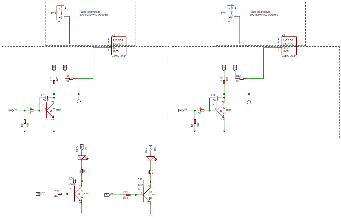
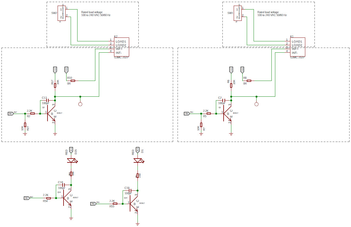
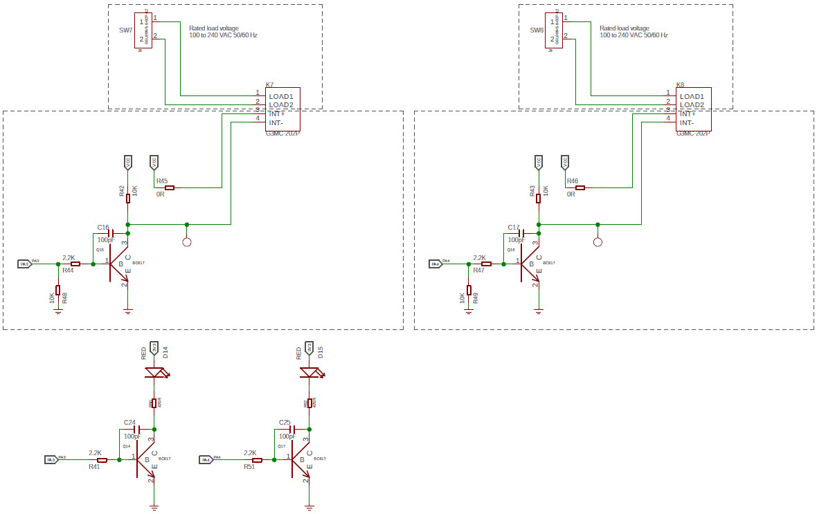
Seeed Technology Co.,Ltd 103020136-103020136, 103020136, Grove - 8 Channel Solid State Relay Evaluation Kit is an industrial grade evaluation kit based on the high-quality G3MC202P module. It is designed for use in a wide range of applications, including industrial automation, home automation, and other applications requiring reliable and precise control of electrical loads. The kit features 8 channels with a maximum load of 10A/250VAC, 10A/30VDC, and DC 5V/12V/24V. It is designed to provide reliable and precise control of electrical loads, and is suitable for a variety of applications. The kit is easy to install and use, and is backed by a one-year warranty.
Specifications
Seeed Technology Co., Ltd technical specifications, attributes, parameters and parts with similar specifications to Seeed Technology Co., Ltd .
- TypeParameter
- Factory Lead Time15 Weeks
- Part StatusActive
- Moisture Sensitivity Level (MSL)1 (Unlimited)
- TypeRelay
- FunctionSolid State
- ContentsBoard(s)
- PlatformGrove
0 Similar Products Remaining
Associated Products
| Part Number | Manufacturer | Description | Stock | RFQ |
|---|---|---|---|---|
| STMicroelectronics | STMICROELECTRONICS - STM32F030F4P6TR - MCU, 32BIT, CORTEX-M0, 48MHZ, TSSOP-20 | 10605 | RFQ | |
| Diodes Incorporated | IC REG LIN 3.3V 300MA SOT23R-3 | 0 | BUY |


Product
Brand
Articles
Tools


















