Share
Seeed Technology Co., Ltd 103030278HIGH ACCURACY PI RTC (DS3231)
Description
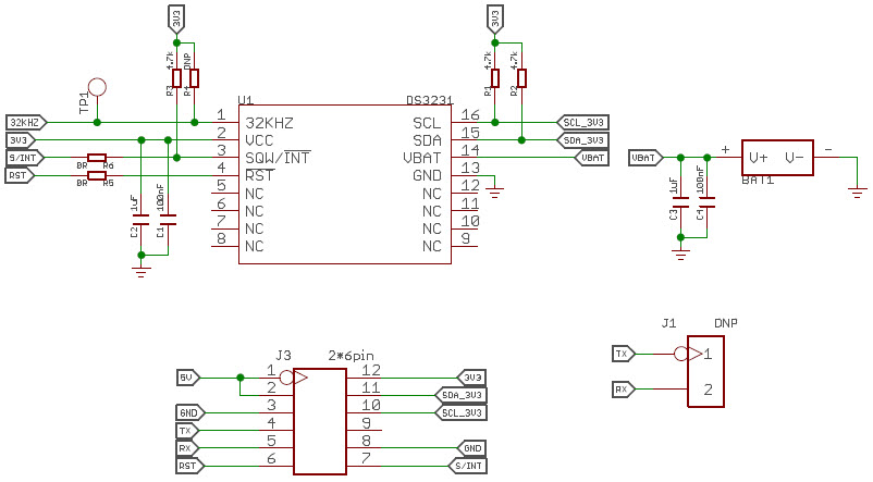
Seeed Technology Co.,Ltd 103030278-103030278 is a high accuracy Pi RTC (DS3231) Real Time Clock (RTC) Evaluation Board. This board is designed for instrumentation and measurement applications. It features a high accuracy DS3231 RTC chip, which provides accurate timekeeping and calendar functions. The board also includes a temperature sensor, a battery backup, and a 3.3V regulator. The board is compatible with Raspberry Pi, Arduino, and other microcontrollers. It is ideal for applications such as timekeeping, data logging, and alarm systems.
Specifications
Seeed Technology Co., Ltd technical specifications, attributes, parameters and parts with similar specifications to Seeed Technology Co., Ltd .
- TypeParameter
- Factory Lead Time12 Weeks
- Part StatusActive
- Moisture Sensitivity Level (MSL)Not Applicable
- TypeClock Timing
- FunctionReal Time Clock (RTC)
- Utilized IC / PartDS3231
- ContentsBoard(s)
- PlatformRaspberry Pi
0 Similar Products Remaining
Technical Documents
Associated Products
| Part Number | Manufacturer | Description | Stock | RFQ |
|---|---|---|---|---|
| Maxim Integrated | IC RTC W/TCXO 16-SOIC | 172 | RFQ | |
| Maxim Integrated | IC RTC CLK/CALENDAR I2C 16-SOIC | 1 | RFQ |


Product
Brand
Articles
Tools









