Seeed Technology Co., Ltd 111020043GROVE 6POSITION DIP SWITCH
Description
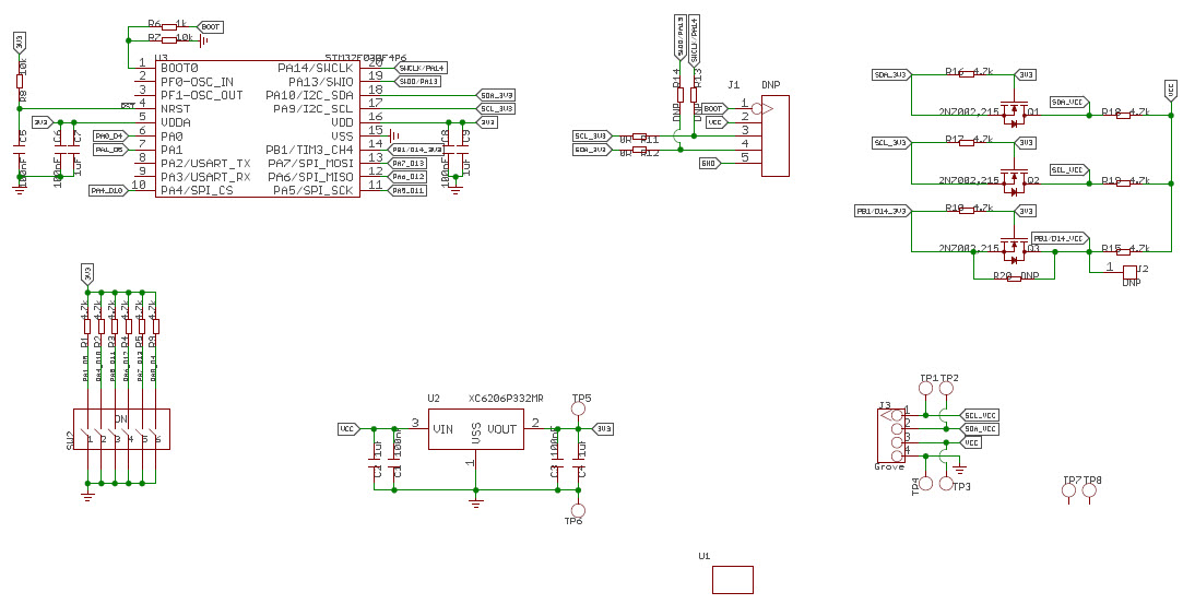
Seeed Technology Co.,Ltd 111020043-111020043 is a leading provider of industrial automation solutions. The Grove - 6-Position DIP Switch Evaluation Board is a versatile and reliable tool for industrial automation applications. It features a 6-position DIP switch that can be used to control various functions in industrial automation systems. The board is designed to be easy to use and provides a reliable and cost-effective solution for industrial automation applications. It is also compatible with a wide range of industrial automation systems, making it a great choice for any industrial automation project.
Specifications
Seeed Technology Co., Ltd technical specifications, attributes, parameters and parts with similar specifications to Seeed Technology Co., Ltd .
- TypeParameter
- Factory Lead Time14 Weeks
- Part StatusActive
- Moisture Sensitivity Level (MSL)1 (Unlimited)
- TypeHuman Interface
- FunctionSwitch
- ContentsBoard(s)
- PlatformGrove
- RoHS StatusNon-RoHS Compliant
0 Similar Products Remaining
Technical Documents


Product
Brand
Articles
Tools










