Seeed Technology Co., Ltd 111020048GROVE 5WAY SWITCH
Description
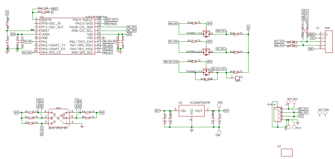
Seeed Technology Co.,Ltd 111020048-111020048 is a leading provider of consumer electronics and components. Their Grove - 5-Way Switch Evaluation Board is a great tool for evaluating the performance of 5-way switches. It features a 5-way switch, a power indicator LED, and a voltage regulator. This board is perfect for testing and evaluating the performance of 5-way switches in a variety of applications. It is easy to use and provides reliable results. With its high quality components and reliable performance, this board is a great choice for any consumer electronics project.
Specifications
Seeed Technology Co., Ltd technical specifications, attributes, parameters and parts with similar specifications to Seeed Technology Co., Ltd .
- TypeParameter
- Factory Lead Time15 Weeks
- Part StatusActive
- Moisture Sensitivity Level (MSL)1 (Unlimited)
- TypeHuman Interface
- FunctionSwitch
- ContentsBoard(s)
- PlatformGrove
- RoHS StatusNon-RoHS Compliant
0 Similar Products Remaining
Technical Documents
Associated Products
| Part Number | Manufacturer | Description | Stock | RFQ |
|---|---|---|---|---|
| Analog Devices | IC BATT CHG LI-ION 1-4CEL 28QSOP | 29580 | BUY |


Product
Brand
Articles
Tools











