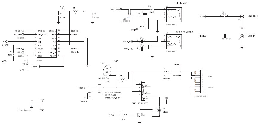
Silicon Labs Si3000SSI-EVBEVAL BOARD SERIAL PORT SI3000
The Silicon Labs Si3000SSI-EVB Evaluation Kit is a 16-bit audio CODEC designed for wireless voice audio, audio streaming, and Voice over IP applications. It features a low-power, low-noise, and low-distortion audio CODEC with a wide dynamic range and low latency. The kit includes a Si3000 CODEC, a USB-to-I2C interface, and a software development kit. The Si3000 CODEC supports a wide range of audio formats, including PCM, G.711, G.722, G.726, and G.729. It also supports a variety of audio interfaces, including I2S, TDM, and SSI. The USB-to-I2C interface allows for easy connection to a PC for programming and debugging. The software development kit includes a library of audio algorithms and sample applications to help developers quickly get started. The Si3000SSI-EVB Evaluation Kit is an ideal solution for developing wireless voice audio, audio streaming, and Voice over IP applications.
- TypeParameter
- Weight50.008559mg
- Part StatusObsolete
- Moisture Sensitivity Level (MSL)1 (Unlimited)
- TypeAudio
- FunctionCODEC
- Utilized IC / PartSI3000
- Supplied ContentsBoard(s)
- Evaluation KitYes
- RoHS StatusNon-RoHS Compliant
- Lead FreeContains Lead
| Part Number | Manufacturer | Description | Stock | RFQ |
|---|---|---|---|---|
| Texas Instruments | IC REG LIN POS ADJ 100MA TO92-3 | 15940 | BUY | |
| Texas Instruments | IC REG LIN POS ADJ 100MA TO92-3 | 1454 | BUY | |
| Texas Instruments | IC REG LIN POS ADJ 100MA TO92-3 | 25583 | RFQ | |
| Texas Instruments | IC REG LIN POS ADJ 100MA TO92-3 | 1345 | BUY | |
| Texas Instruments | IC REG LIN POS ADJ 100MA TO92-3 | 1500 | BUY | |
| Texas Instruments | IC REG LIN POS ADJ 100MA TO92-3 | 9500 | BUY |


Product
Brand
Articles
Tools






