Silicon Labs Si535x-B20QFN-EVBClock & Timer Development Tools Si5350/51 rev B KIT 8 outputs
Description
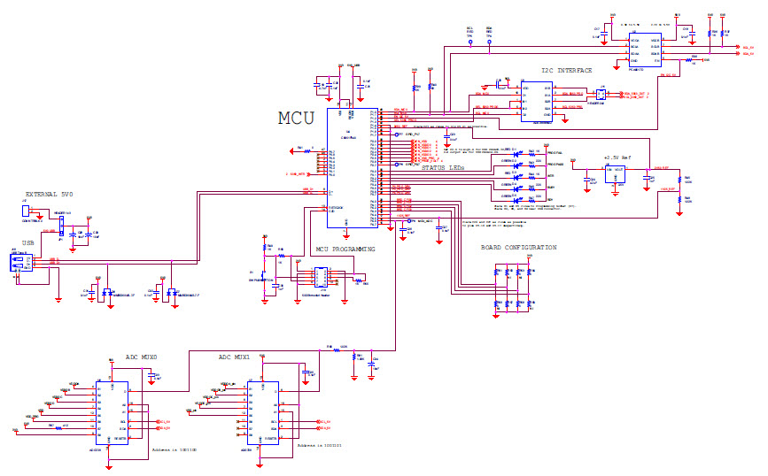
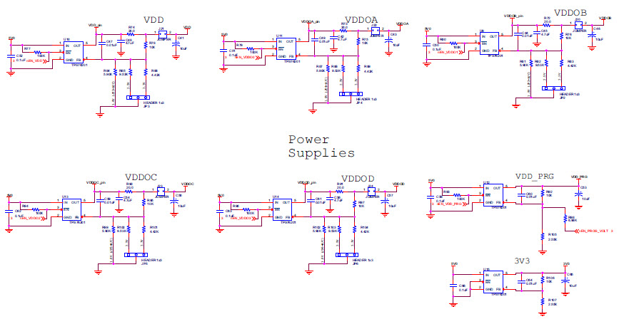
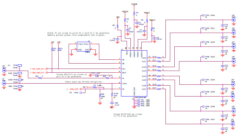
The Silicon Labs Si535x-B20QFN-EVB is an evaluation board for the Si5350 any-frequency, 0.008-160 MHz CMOS clock generator + VCXO, Consumer Electronics. This board is designed to provide a platform for evaluating the features and performance of the Si5350 clock generator. It includes a wide range of features, such as a low-jitter, low-power, and low-cost clock generator, a VCXO for frequency adjustment, and a wide range of output frequencies. The board also includes a USB interface for programming and monitoring the device. The Si535x-B20QFN-EVB is ideal for applications in consumer electronics, such as digital TVs, set-top boxes, and other consumer electronics products.
Specifications
Silicon Labs technical specifications, attributes, parameters and parts with similar specifications to Silicon Labs .
- TypeParameter
- Factory Lead Time3 Weeks
- PackagingBulk
- Published1997
- Part StatusActive
- Moisture Sensitivity Level (MSL)1 (Unlimited)
- TypeTiming
- FunctionClock Generator
- Operating Supply Voltage3.3V
- Utilized IC / PartSi5350, Si5351
- Supplied ContentsBoard(s)
- Evaluation KitYes
- Primary AttributesUSB Powered or External Supply
- EmbeddedYes, MCU, 8-Bit
- Secondary AttributesOn-Board LEDs
- RoHS StatusNon-RoHS Compliant
0 Similar Products Remaining
Technical Documents
Associated Products
| Part Number | Manufacturer | Description | Stock | RFQ |
|---|---|---|---|---|
| Analog Devices Inc. | ANALOG DEVICES AD1582BRTZ-REEL7.. Voltage Reference, Precision, Series - Fixed, AD1582 Series, 2.5V, SOT-23-3 | 4000 | RFQ | |
| Analog Devices Inc. | ANALOG DEVICES - ADG728BRUZ - Analogue Switch, 1 Channels, SPST, 4.5 ohm, 2.7V to 5.5V, TSSOP, 16 Pins | 1000 | RFQ | |
| Silicon Labs | MCU 8-bit C8051F34x 8051 CISC 64KB Flash 3.3V/5V 48-Pin TQFP | 0 | BUY | |
| Texas Instruments | IC REG LIN POS ADJ 100MA SOT23-5 | 0 | RFQ | |
| TXC Corporation | CRYSTAL 27.0000MHZ 10PF SMD | 0 | BUY | |
| Analog Devices Inc. | SWITCH, DUAL SPDT, SMD, MSOP10, 736 | 300 | RFQ | |
| Analog Devices Inc. | Analog Switch Dual SPDT 10-Pin MSOP T/R | 108 | RFQ | |
| Texas Instruments | LDO Regulator Pos 0.7V to 5.5V 0.1A 5-Pin SOT-23 T/R | 250 | BUY | |
| Analog Devices Inc. | ANALOG DEVICES ADG736BRMZ-REEL7Analogue Switch, SPDT, 2 Channels, 4 ohm, 1.8V to 5.5V, MSOP, 10 Pins | 80 | RFQ | |
| Analog Devices Inc. | Analog Multiplexer Single 8:1 16-Pin TSSOP T/R | 100 | RFQ | |
| Texas Instruments | IC REG LIN POS ADJ 100MA SOT23-5 | 42222 | BUY |
Load more


Product
Brand
Articles
Tools












