STMicroelectronics EVAL6668-STBEVAL BOARD FOR L6668
Description
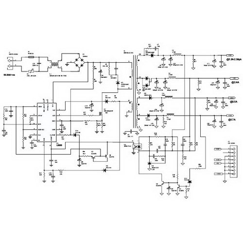
The STMicroelectronics EVAL6668-STB is an evaluation board designed for the L6668 high performance, flyback converter. This board is ideal for use in Set-Top boxes, PVRs, Computers and Peripherals. It features a wide input voltage range of 4.5V to 24V, and a maximum output power of up to 40W. The board also includes a comprehensive set of protection features, such as over-voltage, over-current, and short-circuit protection. The board also includes a graphical user interface (GUI) for easy configuration and monitoring of the converter. The EVAL6668-STB is a great tool for evaluating the performance of the L6668 flyback converter.
Specifications
STMicroelectronics technical specifications, attributes, parameters and parts with similar specifications to STMicroelectronics .
- TypeParameter
- MountBox
- PackagingBulk
- Part StatusActive
- Moisture Sensitivity Level (MSL)Not Applicable
- Voltage - Output5V 12V 1.8V 3.3V
- Frequency - Switching65kHz
- Utilized IC / PartL6668
- Supplied ContentsBoard(s)
- Evaluation KitYes
- Board TypeFully Populated
- Power - Output40W
- Main PurposeAC/DC, Primary Side
- Outputs and Type4, Isolated
- Regulator TopologyFlyback
- Radiation HardeningNo
- RoHS StatusROHS3 Compliant
- Lead FreeContains Lead
0 Similar Products Remaining
Technical Documents


Product
Brand
Articles
Tools








