STMicroelectronics EVAL-L9907-HEVALUATION BOARD
Description
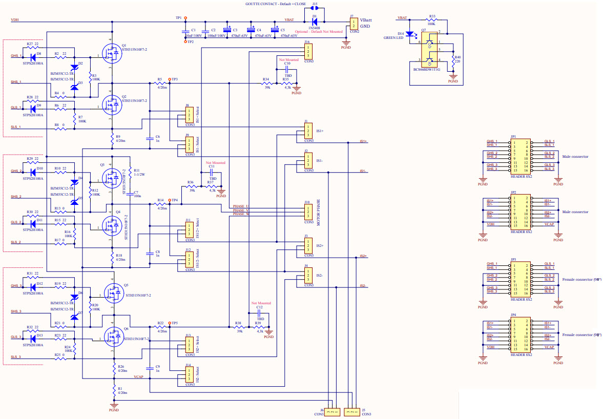
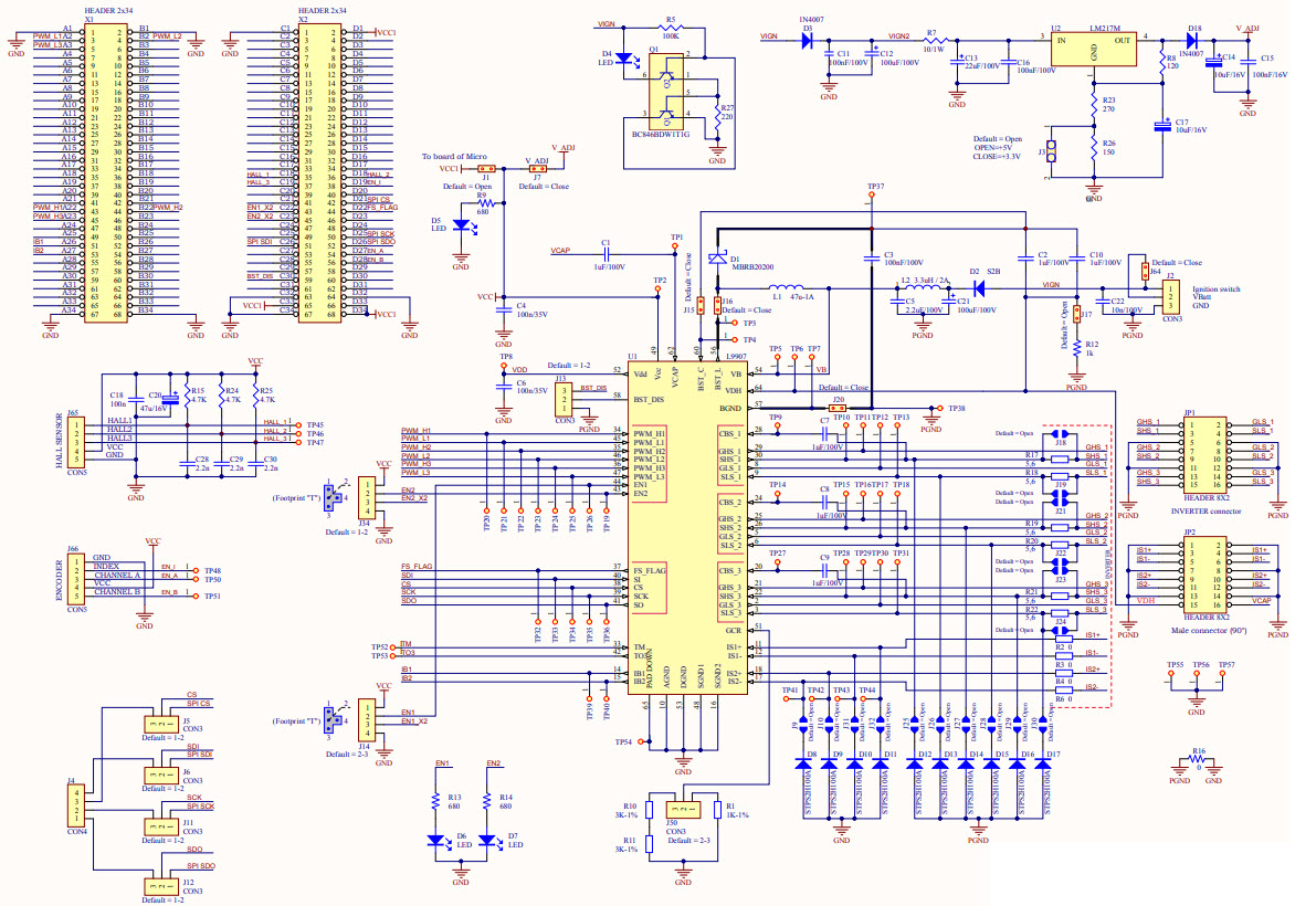
The STMicroelectronics EVAL-L9907-H is an evaluation board designed for the L9907 highly integrated 3-phase BLDC motors pre-driver with integrated op-amp, inductive booster for system operation from 6V up to 54V, motor control and protection. This board is ideal for testing and evaluating the performance of the L9907 pre-driver and its features. It includes a power supply, a motor control interface, a motor protection circuit, and a motor control software. The board also features a graphical user interface (GUI) for easy configuration and monitoring of the motor control parameters. The EVAL-L9907-H is a great tool for motor control engineers and developers to quickly evaluate the performance of the L9907 pre-driver.
Specifications
STMicroelectronics technical specifications, attributes, parameters and parts with similar specifications to STMicroelectronics .
- TypeParameter
- Part StatusActive
- Moisture Sensitivity Level (MSL)1 (Unlimited)
- TypePower Management
- FunctionMotor Controller/Driver
- Utilized IC / PartL9907
- Supplied ContentsBoard(s)
- RoHS StatusNon-RoHS Compliant
0 Similar Products Remaining
Technical Documents
Associated Products
| Part Number | Manufacturer | Description | Stock | RFQ |
|---|---|---|---|---|
| Analog Devices Inc. | Digital Isolator CMOS 4-CH 25Mbps 20-Pin SSOP T/R | 1000 | RFQ | |
| Analog Devices Inc. | Digital Isolator CMOS 4-CH 1Mbps 20-Pin SSOP T/R | 29 | BUY | |
| Analog Devices Inc. | ANALOG DEVICES - ADUM3480BRSZ - Digital Isolator, Quad, 4 Channel, 33 ns, 1.8 V, 5.5 V, SSOP, 20 Pins | 10000 | BUY | |
| Analog Devices Inc. | ANALOG DEVICES - ADUM3480ARSZ - IC, DIGITAL ISOLATOR, 4CH, 20SSOP | 3 | BUY |


Product
Brand
Articles
Tools











