STMicroelectronics STEVAL-EFUSE01EVALUATION BOARD BASED ON THE ST
Description
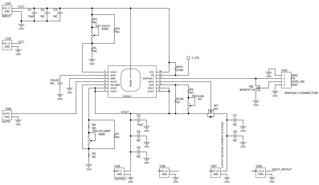
The STMicroelectronics STEVAL-EFUSE01 is an evaluation board based on the STEF01 Fully Programmable Universal Electronic Fuse, Power Management IC. This board is designed to provide a platform for evaluating the features and performance of the STEF01 IC. It features a wide range of configurable parameters, including over-current protection, over-voltage protection, and temperature protection. The board also includes a USB interface for programming and monitoring the IC. The STEVAL-EFUSE01 is an ideal solution for evaluating the performance of the STEF01 IC in a variety of applications.
Specifications
STMicroelectronics technical specifications, attributes, parameters and parts with similar specifications to STMicroelectronics .
- TypeParameter
- Part StatusActive
- Moisture Sensitivity Level (MSL)1 (Unlimited)
- TypeCircuit Protection
- FunctionElectronic Fuses (eFuse)
- Utilized IC / PartSTEF01
- Supplied ContentsBoard(s)
- Secondary AttributesOn-Board Test Points
0 Similar Products Remaining
Technical Documents
Associated Products
| Part Number | Manufacturer | Description | Stock | RFQ |
|---|---|---|---|---|
| STMicroelectronics | STMICROELECTRONICS L78L05ACD13TR LINEAR VOLTAGE REGULATOR, 5V, 8-SOIC | 702500 | RFQ |


Product
Brand
Articles
Tools







