Share
STMicroelectronics STEVAL-FCU001V1EVAL BRD FLIGHT CONTROLLER DRONE
Description
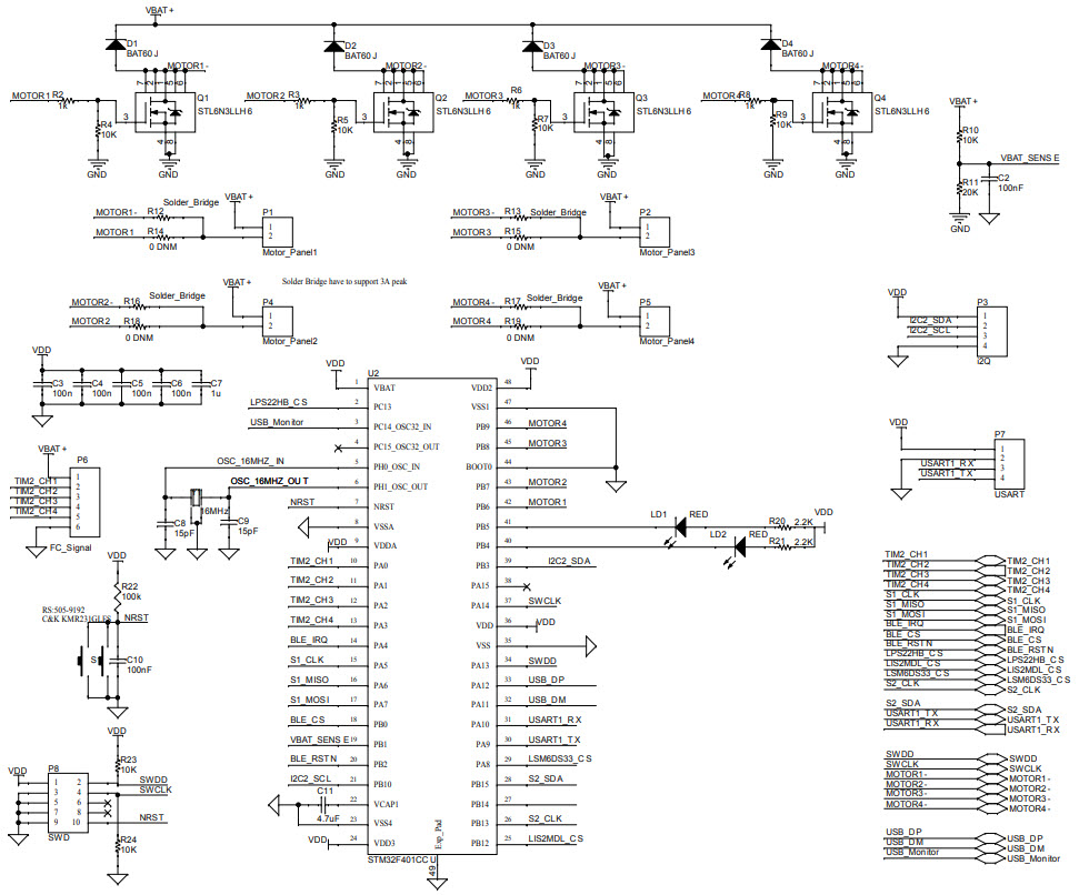
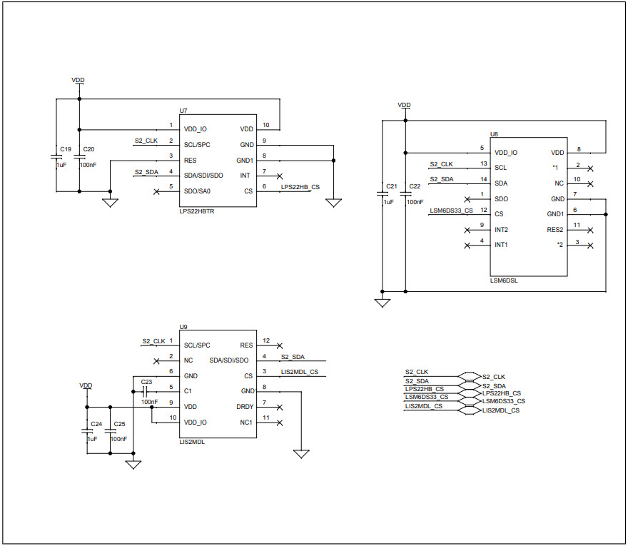
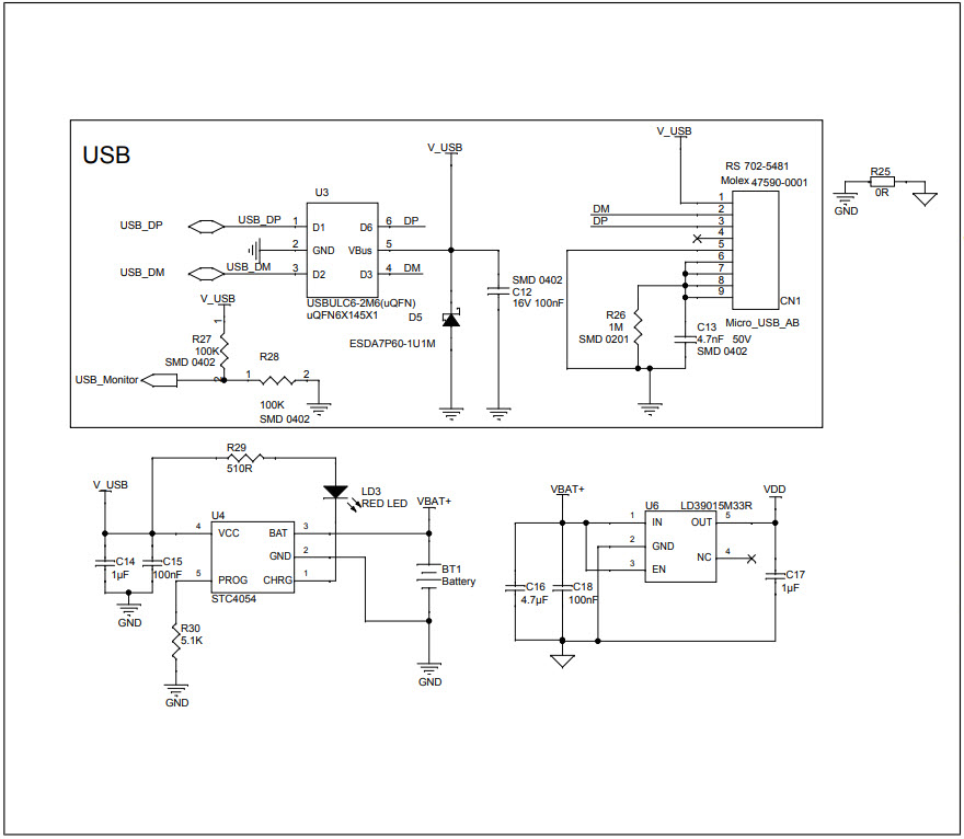
The STMicroelectronics STEVAL-FCU001V1 is a Flight Controller Unit Evaluation Board designed for use in toy drones, automotive, and transportation applications. It features a STM32F303K8T6 microcontroller with a Cortex-M4 core, as well as a 3-axis gyroscope, 3-axis accelerometer, and 3-axis magnetometer. The board also includes a USB port for programming and debugging, as well as a CAN transceiver for communication with other devices. The STEVAL-FCU001V1 is designed to provide a reliable and easy-to-use platform for evaluating and developing flight control systems.
Specifications
STMicroelectronics technical specifications, attributes, parameters and parts with similar specifications to STMicroelectronics .
- TypeParameter
- Part StatusActive
- Moisture Sensitivity Level (MSL)1 (Unlimited)
- TypePower Management
- FunctionFlight Controller
- Utilized IC / PartSTM32F401
- Supplied ContentsBoard(s)
- EmbeddedYes, MCU, 32-Bit
- RoHS StatusROHS3 Compliant
0 Similar Products Remaining
Technical Documents
Associated Products
| Part Number | Manufacturer | Description | Stock | RFQ |
|---|---|---|---|---|
| STMicroelectronics | MOD VLP BLUETOOTH REV V4.1 | 12 | RFQ | |
| STMicroelectronics | MCU 32-bit STM32 ARM Cortex M4 RISC 256KB Flash 1.8V/2.5V/3.3V 48-Pin UFQFPN EP Tray | 381 | RFQ | |
| STMicroelectronics | ULTRA-COMPACT HIGH-PERFORMANCE E | 80000 | RFQ | |
| STMicroelectronics | IC BATT CHRGR 800MA TSOT23-5 | 3000 | RFQ | |
| STMicroelectronics | E-COMPASS | 60000 | RFQ | |
| STMicroelectronics | LD39015 Series 3.3 V 150 mA Fixed Low Noise LDO Voltage Regulator - SOT-23-5 | 3000 | RFQ | |
| STMicroelectronics | IC MCU 32BIT 256KB FLASH 48QFPN | 2500 | RFQ | |
| STMicroelectronics | STMICROELECTRONICS - STM32F401CCU7 - MCU, 32BIT, CORTEX-M4, 84MHZ, UFQFN-48 | 1560 | RFQ | |
| STMicroelectronics | MOD RF TXRX BLUETOOTH CHIP ANT | 8 | RFQ | |
| NDK America, Inc. | CRYSTAL 16.000MHZ 8PF SMD | 16350 | BUY |


Product
Brand
Articles
Tools























