STMicroelectronics STEVAL-IFP034V1EVAL BOARD FOR IPS161H
Description
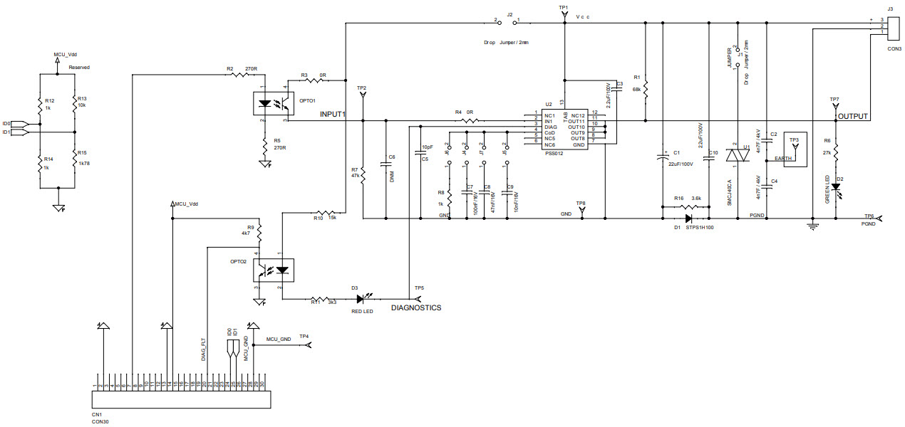
The STMicroelectronics STEVAL-IFP034V1 is a single high-side driver evaluation board based on the IPS161H Industrial Power Switch. It is designed to provide a simple and easy-to-use platform for evaluating the performance of the IPS161H switch. The board features a wide range of features, including a wide input voltage range, adjustable current limit, adjustable over-temperature protection, and adjustable over-voltage protection. The board also includes a USB interface for easy connection to a PC for programming and monitoring. The board is ideal for applications such as motor control, lighting control, and industrial automation.
Specifications
STMicroelectronics technical specifications, attributes, parameters and parts with similar specifications to STMicroelectronics .
- TypeParameter
- Part StatusActive
- Moisture Sensitivity Level (MSL)1 (Unlimited)
- TypePower Management
- FunctionHigh Side Driver (Internal FET)
- Utilized IC / PartIPS161H
- Supplied ContentsBoard(s)
- Primary AttributesIsolated
- EmbeddedNo
- Secondary AttributesOn-Board LEDs
- RoHS StatusNon-RoHS Compliant
0 Similar Products Remaining
Technical Documents
Associated Products
| Part Number | Manufacturer | Description | Stock | RFQ |
|---|---|---|---|---|
| STMicroelectronics | IC LNB CTRL STEP-UP I2C 24VFQFPN | 16013 | RFQ | |
| STMicroelectronics | IC LNB CTRL STEP-UP I2C 24-QFN | 15 | BUY |


Product
Brand
Articles
Tools







