STMicroelectronics STEVAL-IHM025V1BOARD DEMO MOTOR STGIPL14K60
Description
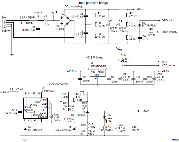
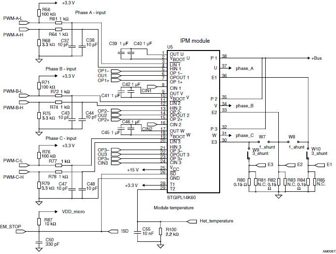
The STMicroelectronics STEVAL-IHM025V1 is a demonstration board featuring the IGBT SLLIMM STGIPL14K60 1kW 3-Phase Motor Control. This board is designed to provide a complete solution for motor control applications in consumer electronics. It includes a three-phase inverter, a three-phase rectifier, a three-phase motor, and a power supply. The board also features a user-friendly graphical user interface (GUI) for easy configuration and monitoring of the motor control system. The STEVAL-IHM025V1 is a great tool for engineers and hobbyists to quickly and easily develop motor control applications.
Specifications
STMicroelectronics technical specifications, attributes, parameters and parts with similar specifications to STMicroelectronics .
- TypeParameter
- Part StatusObsolete
- Moisture Sensitivity Level (MSL)1 (Unlimited)
- TypePower Management
- FunctionMotor Controller/Driver
- Utilized IC / PartSTGIPL14K60
- Supplied ContentsBoard(s)
- Evaluation KitYes
- EmbeddedNo
- REACH SVHCUnknown
- RoHS StatusROHS3 Compliant
- Lead FreeLead Free
0 Similar Products Remaining
Technical Documents
Associated Products
| Part Number | Manufacturer | Description | Stock | RFQ |
|---|---|---|---|---|
| STMicroelectronics | COMPARATOR, SINGLE, MICROPWR, 5SOT23 | 12000 | RFQ | |
| STMicroelectronics | 0 | RFQ | ||
| STMicroelectronics | IC VREF SHUNT ADJ SOT23-3 | 174818 | RFQ | |
| STMicroelectronics | AC to DC Switching Converter Off-Line Switcher 54kHz to 66kHz Tube 16-Pin SO N | 1000 | RFQ | |
| STMicroelectronics | IC OFFLINE CONV PWM OTP 16SOIC | 55000 | RFQ | |
| STMicroelectronics | STMICROELECTRONICS - LF33ABDT-TR - Fixed LDO Voltage Regulator, 3V to 16V, 400mV Dropout, 3.3Vout, 0.5Aout, TO-252-3 | 79946 | BUY |


Product
Brand
Articles
Tools



















