STMicroelectronics STEVAL-GLA001V1INSULATED AC SWITCH CONTROL EVAL
Description
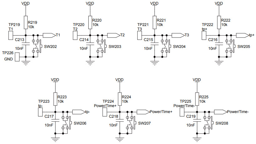
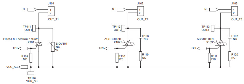
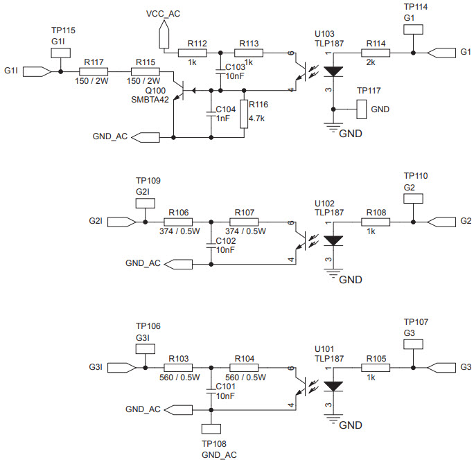
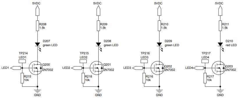
The STMicroelectronics STEVAL-GLA001V1 is a Triac and AC Switch Insulated Control Evaluation Board designed for consumer electronics applications. It is a complete evaluation board that allows users to quickly and easily evaluate the performance of STMicroelectronics’ Triac and AC Switch Insulated Control products. The board features a wide range of components, including a Triac, an AC switch, a power supply, a voltage regulator, and a microcontroller. It also includes a user-friendly graphical user interface (GUI) for easy configuration and control. The board is designed to provide a safe and reliable platform for testing and evaluating the performance of STMicroelectronics’ Triac and AC Switch Insulated Control products.
Specifications
STMicroelectronics technical specifications, attributes, parameters and parts with similar specifications to STMicroelectronics .
- TypeParameter
- Part StatusActive
- Moisture Sensitivity Level (MSL)1 (Unlimited)
- TypePower Management
- FunctionTriac Controller
- Supplied ContentsBoard(s)
- EmbeddedNo
- RoHS StatusRoHS Compliant
0 Similar Products Remaining
Technical Documents
Associated Products
| Part Number | Manufacturer | Description | Stock | RFQ |
|---|---|---|---|---|
| STMicroelectronics | Triacs 16A Snubberless 800Vrrm 900Vrsm 35mA | 950 | RFQ | |
| Toshiba Semiconductor and Storage | OPTOISO 3.75KV DARL 6-SO, 4 LEAD | 0 | RFQ | |
| Sharp | Transistor Output Optocouplers | 0 | RFQ | |
| STMicroelectronics | STMICROELECTRONICS LF33ABVFixed LDO Voltage Regulator, 3V to 16V, 400mV Dropout, 3.3Vout, 0.5Aout, TO-220-3 | 0 | RFQ |


Product
Brand
Articles
Tools






























