STMicroelectronics STEVAL-IHM021V2BOARD EVAL L6390/STD5N52U
Description
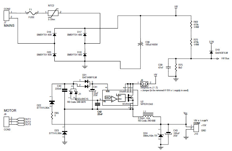
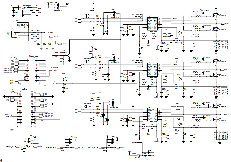
The STMicroelectronics STEVAL-IHM021V2 is an evaluation kit based on the L6390 100-W 3-Phase Inverter and Ultra FastMesh MOSFET for Speed FOC of 3-Phase PMSM Motor Drives. This kit is designed for industrial motor control applications and provides a complete solution for the development of motor control systems. It includes a 3-phase inverter, a power stage, a motor control board, a power supply, and a USB interface. The kit also includes a graphical user interface (GUI) for easy configuration and monitoring of the system. The kit is suitable for a wide range of motor control applications, including AC induction motors, permanent magnet synchronous motors, and brushless DC motors.
Specifications
STMicroelectronics technical specifications, attributes, parameters and parts with similar specifications to STMicroelectronics .
- TypeParameter
- Package / Case100
- Part StatusActive
- Moisture Sensitivity Level (MSL)1 (Unlimited)
- TypePower Management
- FunctionMotor Controller/Driver
- Output Voltage15V
- Utilized IC / PartL6390, STD5N52U
- Supplied ContentsBoard(s)
- Evaluation KitYes
- EmbeddedNo
- REACH SVHCNo SVHC
- RoHS StatusROHS3 Compliant
- Lead FreeLead Free
0 Similar Products Remaining
Technical Documents
Associated Products


Product
Brand
Articles
Tools










