STMicroelectronics STEVAL-IHM036V1Power Management IC Development Tools STGIPN3H60 LP MOTOR SLLIMM STM32F100 BRD
Description
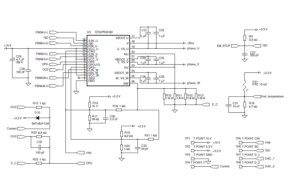
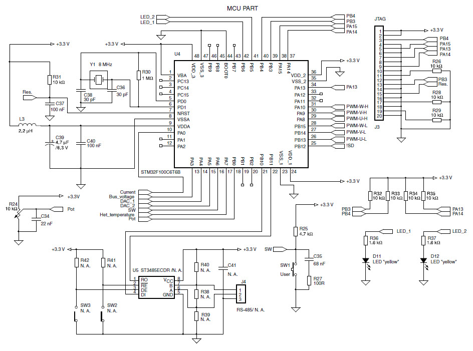
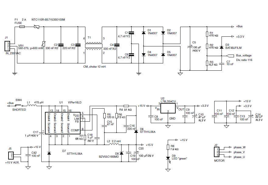
The STMicroelectronics STEVAL-IHM036V1 is a demonstration board featuring the SLLIMM STGIPN3H60 and MCU STM32F100C6T6B. It is designed for low power motor control, industrial automation, and home appliances. The board includes a 3-phase inverter bridge, a 3-phase current sensing circuit, a 3-phase voltage sensing circuit, a 3-phase power factor correction circuit, and a 3-phase PWM generator. It also includes a STM32F100C6T6B microcontroller, a USB interface, and a graphical user interface. The board is designed to provide a complete solution for motor control applications, allowing users to quickly and easily develop and test their own motor control applications.
Specifications
STMicroelectronics technical specifications, attributes, parameters and parts with similar specifications to STMicroelectronics .
- TypeParameter
- SeriesSTM32
- Part StatusActive
- Moisture Sensitivity Level (MSL)1 (Unlimited)
- TypePower Management
- FunctionMotor Controller/Driver
- Utilized IC / PartSTGIPN3H60, STM32F100
- Supplied ContentsBoard(s)
- Evaluation KitYes
- EmbeddedYes, MCU, 32-Bit
- REACH SVHCNo SVHC
- RoHS StatusROHS3 Compliant
0 Similar Products Remaining
Technical Documents
Associated Products
| Part Number | Manufacturer | Description | Stock | RFQ |
|---|---|---|---|---|
| STMicroelectronics | ST1S14PHR Series 48 V 3 A 1000 kHz SMT Buck Switching Regulator - HSOP-8 | 40000 | RFQ | |
| Omron Electronics Inc-EMC Div | OMRON ELECTRONIC COMPONENTS - B3S-1000P - Tactile Switch, B3S Series, Top Actuated, Surface Mount, Round Button, 160 gf, 50mA at 24VDC | 2613 | RFQ | |
| STMicroelectronics | MCU 32-bit ARM Cortex M3 RISC 64KB Flash 2.5V/3.3V 48-Pin LQFP Tray | 24810 | RFQ | |
| STMicroelectronics | MCU 32-bit STM32F1 ARM Cortex M3 RISC 64KB Flash 2.5V/3.3V 48-Pin LQFP T/R | 0 | RFQ | |
| STMicroelectronics | IC MCU 32BIT 256KB FLASH 48LQFP | 0 | RFQ | |
| STMicroelectronics | STMICROELECTRONICS - STM32F303CCT6 - ARM-MCU, Universal, STM32 Family STM32F3 Series Microcontrollers, ARM Cortex-M4, 32bit, 72 MHz | 0 | RFQ | |
| STMicroelectronics | IC REG LINEAR 3.3V 800MA 8SO | 19437 | RFQ | |
| STMicroelectronics | Motor / Motion / Ignition Controllers & Drivers DMOS Driver 3-Phase Brushless DC Motor | 0 | RFQ | |
| STMicroelectronics | IC MOTOR DRIVER PAR 36POWERSO | 0 | RFQ | |
| Omron Electronics Inc-EMC Div | SWITCH TACTILE SPST-NO 0.05A 24V | 622 | RFQ |


Product
Brand
Articles
Tools














