STMicroelectronics STEVAL-ILL035V2Power Management IC Development Tools LED7708 16-Row 85mA LED Driver Demo BRD
Description
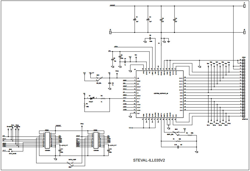
The STMicroelectronics STEVAL-ILL035V2 is an evaluation board designed to drive medium to large LCD panel backlights using the LED7708 Lighting LED driver IC. It features a multi-channel LED driver with an integrated boost controller, allowing for precise control of the backlight brightness. The board also includes a wide range of features such as a temperature sensor, a voltage regulator, and a current sense amplifier. The STEVAL-ILL035V2 is ideal for applications such as automotive displays, industrial displays, and consumer electronics.
Specifications
STMicroelectronics technical specifications, attributes, parameters and parts with similar specifications to STMicroelectronics .
- TypeParameter
- PackagingBox
- Part StatusActive
- Moisture Sensitivity Level (MSL)1 (Unlimited)
- Number of Outputs16
- Output Voltage36V
- InterfaceSerial
- Output Current85mA
- TopologyBoost
- Min Input Voltage10V
- Max Input Voltage28V
- Utilized IC / PartLED7707
- Supplied ContentsBoard(s)
- Evaluation KitYes
- FeaturesThermal Shutdown Protection
- REACH SVHCNo SVHC
- RoHS StatusROHS3 Compliant
0 Similar Products Remaining
Technical Documents
Associated Products
| Part Number | Manufacturer | Description | Stock | RFQ |
|---|---|---|---|---|
| STMicroelectronics | V-Ref Adjustable 1.24V to 10V 12mA 3-Pin SOT-23 T/R | 119 | RFQ | |
| STMicroelectronics | IC REG LINEAR 5V 200MA SOT23-5 | 0 | RFQ | |
| STMicroelectronics | IC OFFLINE CONV PWM 800V 16-SOIC | 275 | RFQ |


Product
Brand
Articles
Tools









